Allegro MicroSystems A89331 3-Phase Sensorless Fan Drivers

Allegro MicroSystems A89331 3-Phase Sensorless Fan Drivers incorporate sensorless sinusoidal drives to minimize vibration for high-speed server fans. Sensorless control eliminates the requirement for Hall sensors for server fan applications. A flexible closed-loop speed control system is integrated into the IC. An EEPROM tailors the common functions of the fan speed curve to a specific application. This eliminates the requirement for a microprocessor-based system and minimizes programming requirements. The A89331 is available in a 28-lead 5mm × 5mm QFN with an exposed power pad (suffix ET) and a 20-lead TSSOP with an exposed power pad (suffix LP).

Features

  • Closed-loop speed control
  • Overvoltage protection
  • Power loss brake
  • Fault mode brake
  • Configurable RD or FG output
  • Speed curve configuration via EEPROM
  • I2C serial port
  • Sinusoidal modulation for reduced audible noise and low vibration
  • Sensorless (no Hall sensors required)
  • Trapezoidal drive option for high speed
  • Low Rds(on) power MOSFETs (3A capability)
  • PWM duty cycle speed input
  • FG speed output
  • Lock detection
  • Soft start
  • Shorted load protection
  • Exposed thermal pad packages
    • 20-lead TSSOP (LP package)
    • 28-contact QFN, 5mm x 5mm x 0.90mm (ET package)

Applications

  • High-speed 12V server cooling fans
  • Industrial and consumer blowers and fans

Specifications

  • 8V to 15V supply range
  • -0.3V to 18V control input range
  • -0.3V to 5.5V logic input range
  • Thermal resistance
    • 42°C/W for the ET package
    • 35°C/W for the LP package
  • 4V analog input
  • 3A motor current
  • Temperatures
    • +150°C junction
    • -40°C to +105°C operating
    • -55°C to +150°C storage

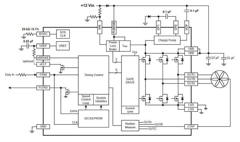
Typical Application Diagram

Application Circuit Diagram - Allegro MicroSystems A89331 3-Phase Sensorless Fan Drivers
Publicado: 2022-05-26 | Actualizado: 2026-02-02