Allegro MicroSystems AMT49502 Half-Bridge MOSFET Driver

Allegro MicroSystems AMT49502 Half-Bridge MOSFET Driver is an 80V-rated gate driver that can operate in both 12V/48V systems with a 5.5V to 80V operational rating. This MOSFET driver is designed specifically for driving N-channel MOSFETs in half-bridge configurations, which is essential for controlling DC motors, solenoids, and other inductive loads. The AMT49502 driver offers advanced diagnostics and verification features, allowing customers to develop solutions with a common software and PCB footprint for both 12V and 48V systems. This half-bridge driver comes in a 24-lead eTSSOP package that is well-suited for automotive and industrial applications due to its robust design and integrated protection features.

The AMT49502 N-channel power MOSFET driver provides detailed diagnostics and flexible I/O voltage compatibility to simplify integration and ASIL compliance. This driver is targeted at high-efficiency starter generator applications, high-performance actuators, and automotive applications with high-power inductive loads, like BLDC motors, VR/SR motors, and solenoids.

Features

  • Bootstrap gate drive for N-channel MOSFET bridge
  • Independent control of high-side and low-side gate drives with cross-conduction capability
  • Charge pump regulator for low supply voltage operation
  • 5.5V to 80V supply voltage operating range
  • Integrated logic I/O supply
  • SPI-compatible serial interface
  • Bridge control by direct logic inputs or serial interface
  • Programmable gate drive
  • Current sense amplifier
  • Programmable diagnostics
  • A2SIL™ product—device features for safety-critical systems
  • AEC-Q100 Grade 0 qualified

Applications

  • Brush DC motors
  • BLDC motors
  • VR/SR motors
  • High-efficiency starter generators
  • High-performance actuators
  • Solenoids
  • Actuators
  • Automotive and industrial

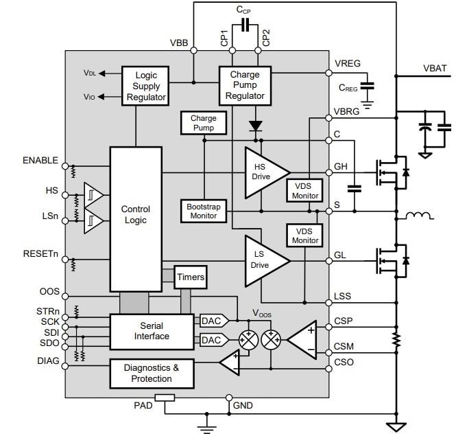
Functional Block Diagram

Block Diagram - Allegro MicroSystems AMT49502 Half-Bridge MOSFET Driver

Typical Applications

Application Circuit Diagram - Allegro MicroSystems AMT49502 Half-Bridge MOSFET Driver
Publicado: 2024-09-05 | Actualizado: 2024-09-18