Allegro MicroSystems ATS667LSG High Accuracy Gear Tooth Sensor IC

Allegro MicroSystems ATS667LSG High Accuracy Gear Tooth Sensor IC features an optimized Hall IC-rare earth pellet configuration in a single overmolded package. The unique IC and package design offers a user-friendly solution for digital gear tooth sensing applications, and the small package can be easily assembled and used in conjunction with gears of various sizes and shapes. The ATS667LSG utilizes a dual-element Hall IC that switches in response to differential magnetic signals that are created by a ferromagnetic target. This IC features a sophisticated compensating circuit constructed to eliminate the detrimental effects of magnet and system offsets, while the digital processing of the analog signal provides zero-speed performance independent of air gap. Allegro MicroSystems ATS667LSG Sensor IC is available in a lead-free 4-pin SIP package and is suitable for transmission applications.

Features

  • Optimized robustness against magnetic offset variation
  • Small signal lockout for immunity against vibration
  • Tight duty cycle and timing accuracy over full operating temperature range
  • True zero-speed operation
  • Air gap independent switch points
  • Large operating air gaps achieved through use of gain adjust and offset adjust circuitry
  • Defined power-on state (POS)
  • Wide operating voltage range
  • Digital output representing target profile
  • Single-chip sensing IC for high reliability
  • Small mechanical size
  • Optimized Hall IC magnetic system
  • Fast start-up
  • Undervoltage lockout (UVLO)

Specifications

  • 26.5V supply voltage
  • -50mA reverse supply current
  • 25mA output sink current
  • Lead-free 4-pin SIP package
  • 2ms maximum power-on time
  • +165°C maximum junction temperature

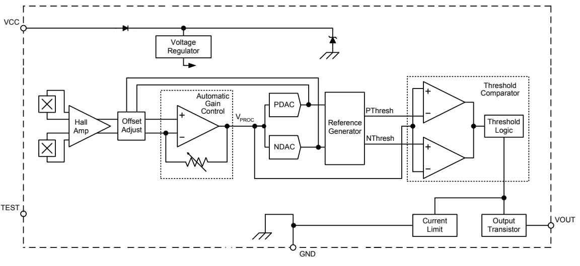
Functional Block Diagram

Allegro MicroSystems ATS667LSG High Accuracy Gear Tooth Sensor IC
Publicado: 2023-05-16 | Actualizado: 2023-05-22