Analog Devices Inc. AD9144 16-Bit Quad DAC
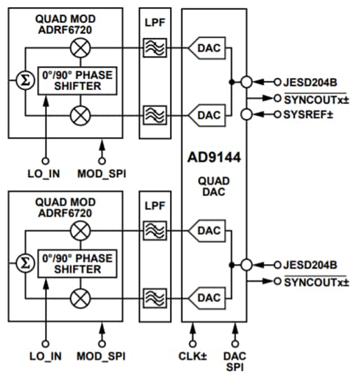
Analog Devices Inc. AD9144 Quad DAC is a 16-Bit high dynamic range digital-to-analog converter (DAC) that offers a maximum sample rate of 2.8GSPS, which supports a multicarrier generation up to the Nyquist frequency. The DAC outputs are optimized to interface seamlessly with the ADRF672x analog quadrature modulators (AQMs).An optional 3-wire or 4-wire serial port interface (SPI) provides for programming / readback of many internal parameters. Full-scale output current can be programmed over a typical range of 13.9mA to 27.0mA. Available in an 88-lead LFCSP package, AD9144 is ideal for wireless communications, wideband communications, transmit diversity, multiple input / multiple output (MIMO), instrumentation, and automated test equipment.
Features
- Supports input data rate >1GSPS
- Proprietary low spurious and distortion design
- 6-carrier GSM IMD = 77dBc at 75MHz IF
- SFDR = 82dBc at DC IF, -9dBFS
- Flexible 8-lane JESD204B interface
- Support dual DAC mode at 2.8GSPS
- Multiple chip synchronization
- Fixed latency
- Data generator latency compensation
- Selectable 1×, 2×, 4×, 8× interpolation filter
- Low power architecture
- Input signal power detection
- Emergency stop for downstream analog circuitry protection
- Transmit enable function allows extra power saving
- High performance, low noise PLL clock multiplier
- Digital inverse sinc filter
- Low power: 1.6W at 1.6GSPS, 1.7W at 2.0GSPS, full operating conditions
- 88-lead LFCSP with exposed pad
Applications
- Wireless communications
- 3G/4G W-CDMA base stations
- Wideband repeaters
- Software defined radios
- Instrumentation
- Automated test equipment
- Wideband communications
- Point-to-point
- Local multipoint distribution service (LMDS) and multichannel multipoint distribution service (MMDS)
- Transmit diversity, multiple input/multiple output (MIMO)
Typical Application Circuit
Publicado: 2014-11-12
| Actualizado: 2025-02-21
