Analog Devices Inc. ADRF5030-EVALZ Evaluation Board

Analog Devices Inc. ADRF5030-EVALZ Evaluation Board is designed to evaluate the features and performance of the ADRF5030 single-pole, double-throw (SPDT) switch. ADRF5030-EVALZ is a connectorized board assembled with the ADRF5030 and application circuitry. All components are placed on the primary side of the evaluation board. The full-featured ADRF5030-EVALZ provides an easy connection to test equipment and a through line for calibration.

The Analog Devices ADRF5030 is a non-reflective switch manufactured using the silicon-on-insulator (SOI) process. The ADRF5030 operates from 100MHz to 20GHz with insertion loss lower than 1.2dB and isolation higher than 45dB. The switch features an RF input power handling capability of 33dBm average/36dBm peak for both RFC and RFx through paths, termination paths, and hot switching for RFC and RFx ports. The ADRF5030 operates with dual-supply voltages of ±3.3V and employs complementary metal-oxide semiconductor (CMOS) and low-voltage transistor-to-transistor logic (LVTTL)-compatible control.

Features

  • Full-featured evaluation board for the ADRF5030 
  • Easy connection to the test equipment
  • Thru line for calibration

Applications

  • Test instrumentation
  • Military radios, radars, and electronic counter measures (ECMs)
  • Microwave radios and very small aperture terminals (VSATs)

Required Equipment

  • DC power supplies
  • Network analyzer

Schematic

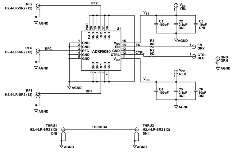
Schematic - Analog Devices Inc. ADRF5030-EVALZ Evaluation Board
Publicado: 2024-08-30 | Actualizado: 2025-03-10