Analog Devices Inc. EVAL-ADA4352-2EBZ Evaluation Board

Analog Devices Inc. EVAL-ADA4352-2EBZ Evaluation Board is designed to evaluate the ADA4352-2, a compact, monolithic, dual-channel, precision, and Programmable Gain Trans-Impedance Amplifier (PGTIA). This evaluation board has vital components to run and evaluate quickly and easily. The EVAL-ADA4352-2EBZ board provides edge-mounted SMA connectors and test points to connect with test equipment easily. This board includes six shunt connectors (four usable and two extra) and one populated EVAL-ADA4352-2EBZ evaluation board. The EVAL-ADA4352-2EBZ board offers a four-layer printed circuit board with dimensions of 2.9 inches x 2.25 inches.

Features

  • Full-featured evaluation board for the ADA4352-2, a small, dual-channel, complete PGTIA and AFE solution in a 3mm x 3mm 16-lead LFCSP package
  • Enables quick prototyping
  • Provision for PGTIA logic control through two-pin headers or SMA connectors
  • Provisions for user-defined circuit configuration and includes provisions for photodiodes
  • Available edge-mounted SMA connectors and test points to easily connect with test equipment

Kit Contents

  • One populated evaluation board
  • Six shunt connectors (four usable and two extra)

Required Equipment

  • Hardware:
    • Digital multimeter (Agilent 34401A)
    • Power supplies (Agilent E3631)
    • Source meter (Keithley 2400) for current source input
    • High precision voltage source (Datel DVC-8500) for voltage source input
  • Cables and components:
    • SMA (male) to BNC connector (male) cables
    • BNC connector (female) to dual banana plug adapter
    • Banana to test clip cables
    • SMA 50Ω termination

Quick Start Transimpedance Amplifier Circuit

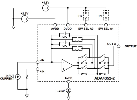
Application Circuit Diagram - Analog Devices Inc. EVAL-ADA4352-2EBZ Evaluation Board

Schematic Diagram

Schematic - Analog Devices Inc. EVAL-ADA4352-2EBZ Evaluation Board
Publicado: 2024-11-05 | Actualizado: 2025-05-28