Analog Devices Inc. EVAL-CN0509-EBZ Evaluation Board
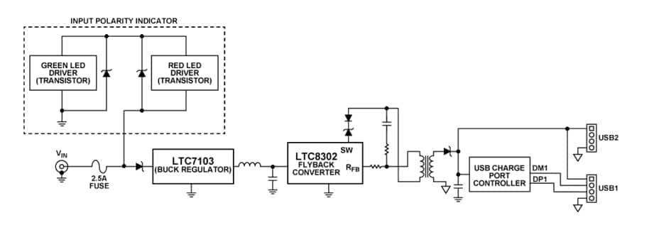
Analog Devices Inc. EVAL-CN0509-EBZ Evaluation Board offers a wide input range of 5V to 100V with a USB charger capable of providing up to 2A at 5V from a wide range of DC sources. The EVAL-CN0509-EBZ Evaluation Board uses the combination of a wide input LTC7103 buck converter and an isolated flyback converter LT8302. The circuit accepts DC voltage from 5V to 100V and produces an isolated 5V supply via a standard USB connector. The circuit will survive up to 100V reverse connection to a power source with a green LED indicating correct input polarity and red led otherwise.Features
- Wide DC input voltage range (5V to 100V) USB charger
- Reverse polarity protection
- Dual port charging capable with one Dedicated Charging Port (DCP)
Required Equipment
- DC power supply (any voltage, 5V to 100V)
- EVAL-CN0509-EBZ evaluation board
- Klein Tools® ET910 USB multimeter tester (or equivalent)
- MicroUSB to USB Type A cable
- Device with USB charging capability (cell phone, tablet, or portable power pack) and a USB charging cable for the device
Additional Resources
Layout
Schematic
Publicado: 2021-06-28
| Actualizado: 2022-03-11
