Analog Devices Inc. EVAL-LT3097-AZ Evaluation Board

Analog Devices Inc. EVAL-LT3097-AZ Evaluation Board features a dual 500mA regulator with positive and negative channels. The Analog Devices Inc. EVAL-LT3097-AZ has an input voltage range of 3.8V to 20V and -3.8V to -20V, respectively. Not only does it provide ultra-low noise and ultra-high power supply rejection ratio (PSRR), but each channel also features programmable power good functionality and a programmable current limit. While current monitoring is possible for the positive channel, the negative channel enable function is bidirectional and can be controlled with either a positive or negative voltage.

Features

  • ±3.8V to ±20V input voltage range
  • Resistor programmed ±3.32V output
  • 500mA maximum output current
  • BNC Connectors for noise and PSRR measurement
  • Resistor programmed power good
  • Resistor-programmable current limit and UVLO
  • Positive-channel current monitoring
  • Thermally enhanced 22-lead, 6mm × 3mm DFN package

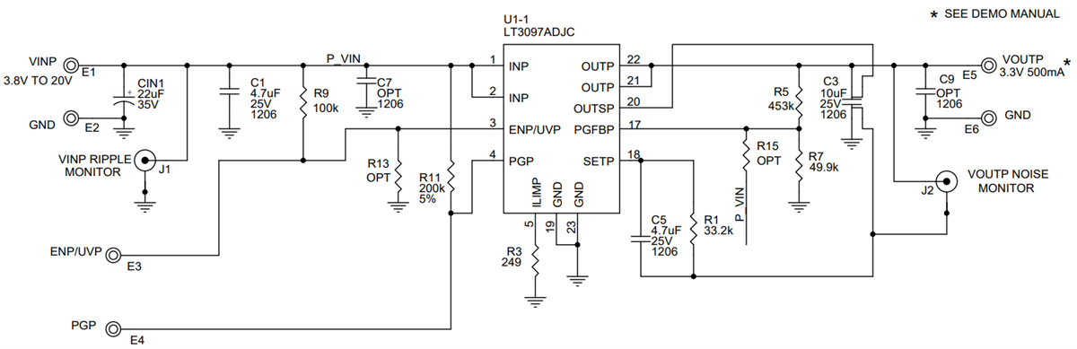
Schematic

Schematic - Analog Devices Inc. EVAL-LT3097-AZ Evaluation Board
Publicado: 2023-05-09 | Actualizado: 2023-05-30