Analog Devices Inc. EVAL-LTC7890-BZ Evaluation Board
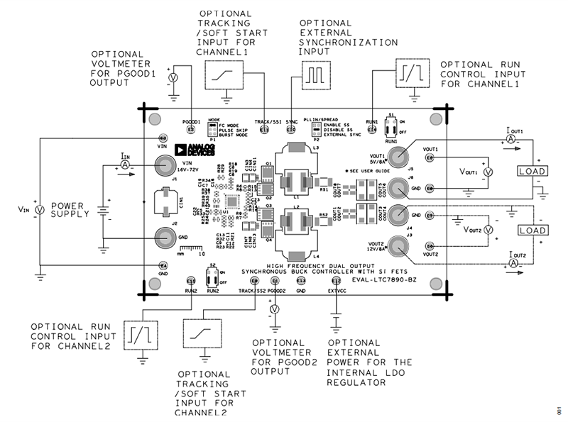
Analog Devices Inc. EVAL-LTC7890-BZ Evaluation Board is a dual-output synchronous step-down converter that drives N-channel silicon (Si) field effect transistors (FETs). The EVAL-LTC7890-BZ evaluation board features 100V logic level Si FETs and the LTC7890 low quiescent current, high frequency (programmable fixed frequency from 100kHz up to 3MHz), dual step-down DC/DC synchronous controller. The Analog Devices LTC7890 features a dedicated driver for GaN FETs, which can also be used to drive logic-level silicon FETs.The EVAL-LTC7890-BZ operates over an input voltage range from 16V to 72V, while the LTC7890 can operate up to 100V. The EVAL-LTC7890-BZ evaluation circuit produces two outputs, 5V and 12V, with up to 10A on each output. The board is configured with sense resistors for current sensing. A mode selector allows the EVAL-LTC7890-BZ to operate in forced continuous, pulse-skipping, or Burst Mode® operation during light loads. The EXTVCC pin permits the LTC7890 to be powered from the switching regulator's output or other available source, reducing power dissipation and improving efficiency.
Features
- Dual output synchronous step-down converter
- Drives N-channel Si FETs
- Mode selector allows forced continuous operation, pulse-skipping, or Burst Mode® operation during light loads
- Configured with sense resistors for current sensing
- 16V to 72V input voltage range
- 500kHz to 600kHz typical switching range
- 90.5% to 95.1% typical efficiency range
Applications
- Industrial power systems
- Military avionics and medical systems
- Telecommunications power systems
Board Connections
Resources
Publicado: 2024-07-03
| Actualizado: 2024-07-09
