Analog Devices Inc. LT3046 Ultra-High PSRR Linear Regulators
Analog Devices Inc. LT3046 Ultra-High PSRR Linear Regulators are high-performance, low-dropout linear regulators featuring ultra-low noise and ultra-high PSRR architecture for powering noise-sensitive applications. Designed as a precision current reference followed by a high-performance voltage buffer, the LT3046 can be easily paralleled to reduce noise further, increase output current, and spread heat on the PCB. The series is available in a thermally enhanced, 12-lead, 3mm x 3mm DFN package. The devices supply 200mA at a typical 300mV dropout voltage. The operating quiescent current is nominally 3.7mA and drops to 26μA in shutdown. While maintaining unity-gain operation, the LT3046's wide output-voltage range (0.2V to 19V) provides virtually constant output noise, PSRR, bandwidth, and load regulation, independent of the programmed output voltage.Analog Devices LT3046 regulators feature programmable current limit, fast start-up capability, and programmable power good to indicate output voltage regulation. Built-in protection includes reverse-battery protection, reverse-current protection, internal current limit with foldback, and thermal limit with hysteresis.
Features
- Ultra-low 0.8μVRMS noise (10Hz to 100kHz)
- Ultra-low 2.2nV/√Hz noise at 10kHz
- Ultra-low 2.5μVP-P 1/f noise (0.1Hz to 10Hz)
- Ultra-high 82dB PSRR at 1MHz
- 200mA output current
- Wide 2.2V to 20V input voltage range
- Single capacitor improves noise and PSRR
- 100μA SET pin current, ±0.5% initial accuracy
- Single resistor programs output voltage
- Programmable current limit
- Low 300mV dropout voltage
- 0.2V to 19V output voltage range
- Programmable power good
- Fast start-up capability
- Precision enable/UVLO
- Parallelable for lower noise and higher current
- Internal current limit with foldback
- 4.7μF minimum output ceramic capacitor
- Compact, low-profile, 12-lead, 3mm x 3mm, DFN package
Applications
- RF power supplies, including PLLs, VCOs, Mixers, LNAs, and PAs
- Low noise instrumentation
- High-speed/-precision data converters
- Post-regulators for switching supplies
Videos
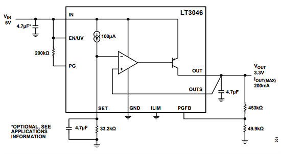
Typical Application
Publicado: 2024-02-27
| Actualizado: 2025-07-06
