Analog Devices Inc. LT7826 Integrated Monolithic DC-DC Converter

Analog Devices LT7826 Fully Integrated Monolithic DC-DC Converter achieves very high efficiency with a switched capacitor architecture in applications with an input-to-output voltage ratio of 2:1 (divider), 1:2 (doubler), or 1:1 (inverter). The LT7826 can handle a maximum voltage of 17V and provide a maximum output current of 8A, with fault protection. The converter features integrated bootstrap diodes and provides a compact, cost-effective solution for battery applications requiring current limit protection. The Analog Devices LT7826 operates at a fixed 500kHz switching frequency, while synchronization is available through the MODE pin for frequency tuning and interleave operation. The part is available in a 3mm x 3mm LFCSP package.

Features

  • Wide VHIGH/VLOW voltage range from 0V/0V to 17V/8.5V with a startup voltage of 3.45V
  • 8A maximum output current as a voltage divider
  • Low 4μA quiescent current at shutdown
  • Standalone voltage divider (2:1), doubler (1:2), or inverter (1:-1) conversion
  • Over 97% peak efficiency
  • Soft startup into steady-state operation
  • Inrush current limit and overcurrent protection
  • Parallel operation for higher output power
  • Integrated bootstrap diodes
  • Available in a 3mm x 3mm LFCSP package

Applications

  • Battery system applications
  • Portable consumer electronics
  • Industrial applications

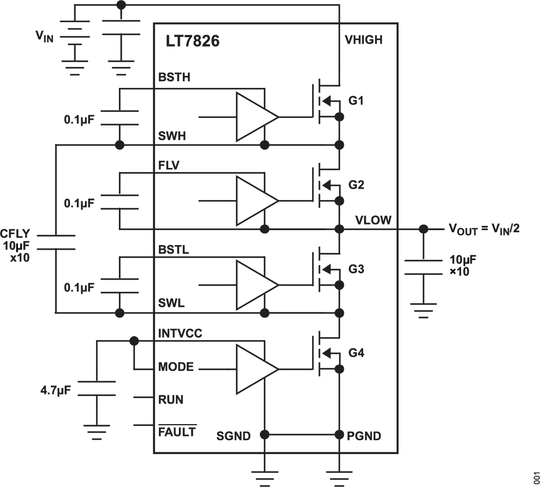
Typical Application Circuit

Application Circuit Diagram - Analog Devices Inc. LT7826 Integrated Monolithic DC-DC Converter
Publicado: 2025-09-15 | Actualizado: 2025-10-01