Analog Devices Inc. LTC4372 & LTC4373 Low IQ Ideal Diode Controllers

Analog Devices Inc. LTC4372 and LTC4373 Low IQ Ideal Diode Controllers are designed to drive an external N-channel MOSFET to replace a Schottky diode. Compared to Schottky diodes, these devices control the forward voltage drop across a MOSFET to ensure lower loss current delivery from one path to the other, even at light loads. The LTC4372 and LTC4373 feature a low 5µA operating current and a low 0.5µA shutdown current. This increases efficiency in applications where the ideal diode is used for intermittent loads or always on standby channels, making the LTC4372 and LTC4373 suitable for battery-powered applications in portable instrumentation, automotive, and renewable energy fields. Additionally, the LTC4372 and LTC4373 can control back-to-back N-channel MOSFETs for inrush current control and load switching.

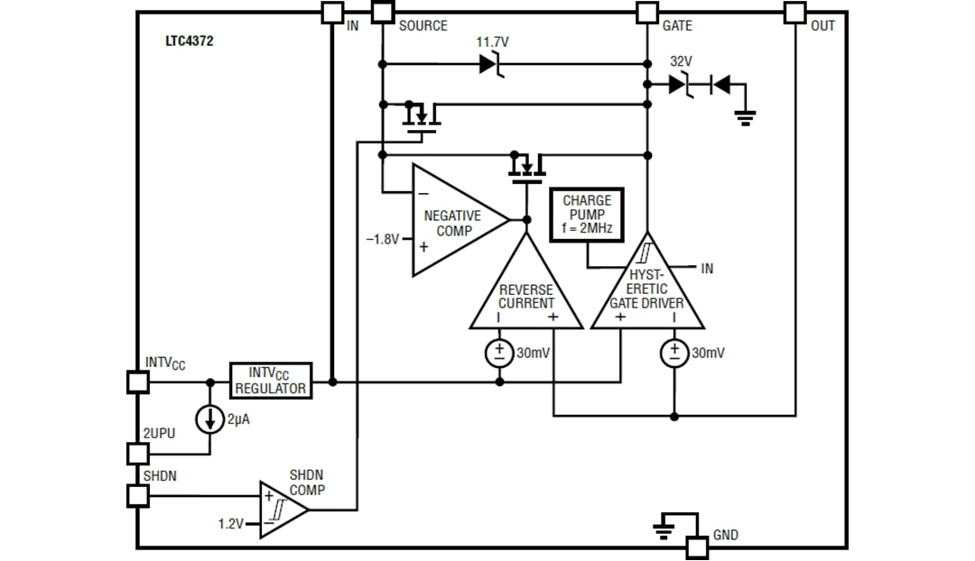
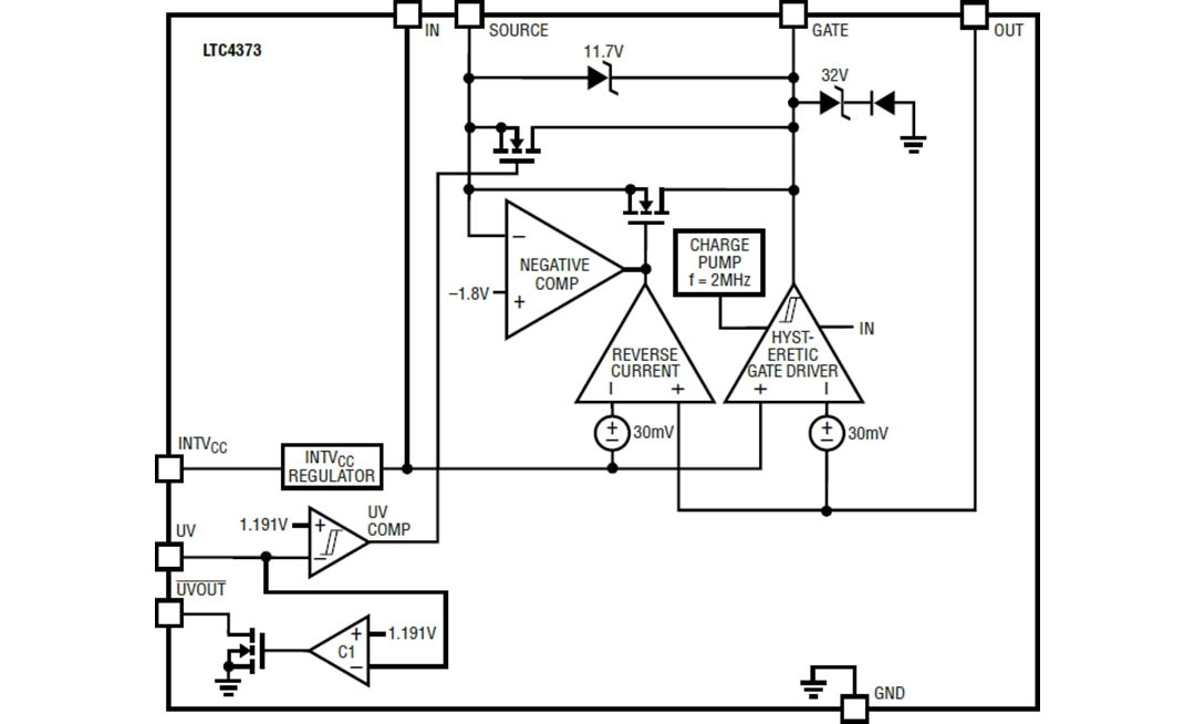
The LTC4372 has a shutdown input and 2µA pull-up output that eliminates the need for a high value resistor to shut down the device. In place of the shutdown input and pull-up output, the LTC4373 provides an undervoltage input and output for monitoring an external voltage, which possibly eliminates the need for a neighboring supervisor.

The Analog Devices Inc. LTC4372 and LTC4373 Ideal Diode Controllers are offered in 8-lead MSOP and DFN packages.

Features

  • Reduces power dissipation by replacing a power Schottky diode
  • Drives back-to-back MOSFETs for inrush control and load switching
  • Low quiescent current (IQ)
    • 5µA operating
    • 0.5µA shutdown
  • Wide 2.5V to 80V operating voltage range
  • High-side external N-channel MOSFET drive
  • -28V reverse supply protection 
  • Fast 1.5µs reverse current turn-off
  • Operating ambient temperature ranges
    • LTC4372C, LTC4373C: 0°C to +70°C
    • LTC4372I, LTC4373I: -40°C to +85°C
    • LTC4372H, LTC4373H: -40°C to +125°C
  • MSOP-8 and DFN-8 package options

Applications

  • Automotive battery protection
  • Redundant power supplies
  • Portable instrumentation
  • Solar-powered systems
  • Energy harvesting applications
  • Supply holdup

Videos

Block Diagram (LTC4372)

Block Diagram - Analog Devices Inc. LTC4372 & LTC4373 Low IQ Ideal Diode Controllers

Block Diagram (LTC4373)

Block Diagram - Analog Devices Inc. LTC4372 & LTC4373 Low IQ Ideal Diode Controllers

Typical Application Circuit

Application Circuit Diagram - Analog Devices Inc. LTC4372 & LTC4373 Low IQ Ideal Diode Controllers

Pin Configuration

Mechanical Drawing - Analog Devices Inc. LTC4372 & LTC4373 Low IQ Ideal Diode Controllers
Publicado: 2020-11-23 | Actualizado: 2024-12-04