Analog Devices Inc. LTC7802 & LTC7802-3.3 Step-Down Controllers
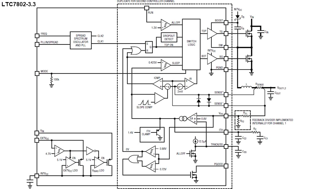
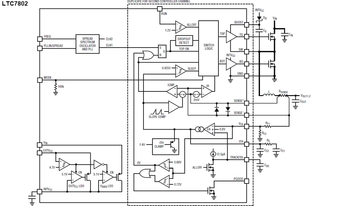
Analog Devices Inc. LTC7802 and LTC7802-3.3 Step-Down Controllers are high-performance, dual-channel, step-down, synchronous DC-DC switching regulator controllers that drive all N-channel power MOSFET stages. Constant frequency current-mode architecture allows a phase-lockable switching frequency of up to 3MHz. Both the devices operate from a wide 4.5V to 40.0V input supply range. The LTC7802 provides an output voltage range from 0.8V to 99% of the input voltage. The LTC7802-3.3 provides a fixed 3.3V on channel 1, and 0.8V to 99% of the input voltage on channel 2. Power loss and supply noise are minimized by operating the two controller output stages out-of-phase.The LTC7802 and LTC7802-3.3 utilize a constant frequency, peak current-mode architecture. The two controller channels operate 180° out of phase, which reduces the required input capacitance and power supply induced noise. During normal operation, the external top MOSFET is turned on when the clock for that channel sets the SR latch, causing the inductor current to increase. The main switch is turned off when the main current comparator, ICMP, resets the SR latch. After the top MOSFET is turned off each cycle, the bottom MOSFET is turned on which causes the inductor current to decrease until either the inductor current starts to reverse, as indicated by the current comparator IR, or the beginning of the next clock cycle.
The LTC7802 and LTC7802-3.3 feature a very low no-load quiescent current, which extends operating runtime in battery-powered systems. OPTI-LOOP compensation allows the transient response to be optimized over a wide range of output capacitance and ESR values. These devices feature a precision 0.8V reference and power good output indicators. The MODE pin selects among burst mode operation, pulse-skipping mode, or continuous inductor current mode at light loads. The LTC7802 and LTC7802-3.3 also feature spread-spectrum operation which significantly reduces the peak radiated and conducted noise on both the input and output supplies, making it easier to comply with electromagnetic interference (EMI) standards.
The Analog Devices Inc. LTC7802 and LTC7802-3.3 Step-Down Controllers are offered in a compact 4mm x 5mm QFN28 package. The LTC7802-3.3 package features side-wettable flanks, enabling Automated Optical Inspection (AOI).
Features
- Wide 4.5V to 40.0V input voltage range
- Low operating IQ
- LTC7802: 14μA (14.0V to 3.3V, Channel 1 On)
- LTC7802-3.3: 12μA (14.0V to 3.3V, Channel 1 On)
- Output voltage
- 8V to 99% VIN
- Fixed 3.3V output voltage on channel 1 (LTC7802-3.3 only)
- Spread spectrum operation
- RSENSE or DCR current sensing
- Out-of-phase controllers reduce required input capacitance and power supply-induced noise
- Programmable 100kHz to 3MHz fixed frequency range
- Phase-lockable 100kHz to 3MHz frequency range
- Selectable Continuous, Pulse-Skipping, or Low Ripple, Burst Mode® operation at light loads
- Very low 99% dropout operation
- Power Good output voltage monitors
- Output overvoltage protection
- Internal LDO powers gate drive from VIN or EXTVCC
- Low 1.5μA shutdown IQ
- Operating junction temperature range
- LTC7802E, LTC7802I: -40°C to +125°C
- LTC7802J, LTC7802H: -40°C to +150°C
- Package options
- LTC7802: QFN28 package (4mm x 5mm)
- LTC7802-3.3: Side-wettable QFN28 package (4mm x 5mm)
Applications
- Automotive and transportation
- Industrial
- Military
- Avionics
Block Diagram (LTC7802)
Block Diagram (LTC7802-3.3)
Typical Application (LTC7802)
Typical Application (LTC7802-3.3)
