Analog Devices / Maxim Integrated MAX1615x Ultralow-Current Supervisory Circuits
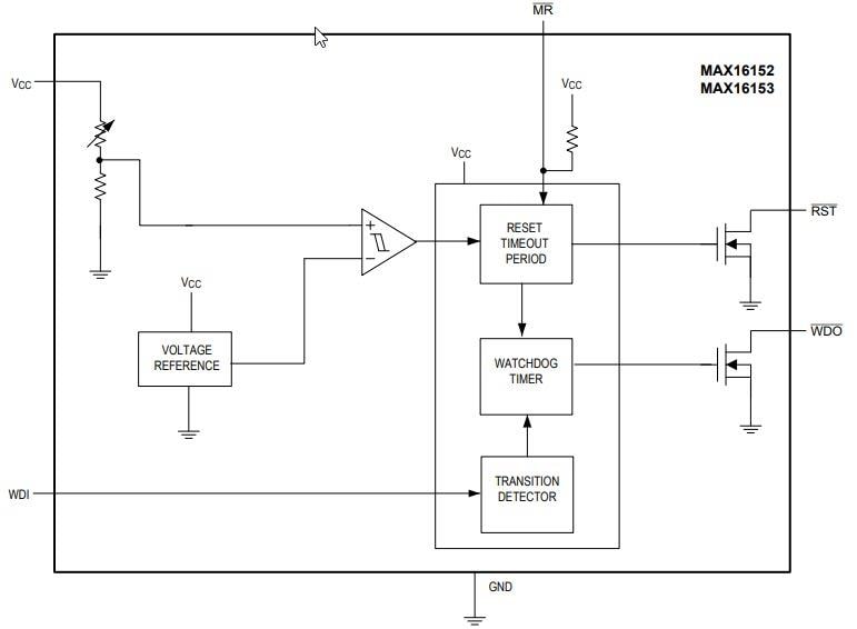
Analog Devices MAX1615x Ultralow-Current Supervisory Circuits monitor single-system supply voltages and the integrity of code executions by a microprocessor or microcontroller. Analog Devices MAX1615x circuits are found in applications such as tablets, battery-powered equipment, health monitors, and metering. A watchdog timer circuit monitors microprocessor or microcontroller activity. Analog Devices MAX1615x Ultralow-Current Supervisory Circuits monitor the VCC voltage from 1.5V to 5V in 100mV increments and assert a reset when the VCC voltage falls below the reset threshold.Features
- 400nA (typ.) Supply current
- 1.2V to 5.5V Operating supply range
- 1.5V to 5V Input threshold range in 100mV increments
- Watchdog function detects faulty code execution
- Open-drain reset and watchdog outputs
- Watchdog timer enables input
- 6-bump wafer-level packaging
- 6-pin Small outline transistor (SOT23) package
- -40°C to +125°C Operating temperature range
Applications
- Portable/battery-powered equipment
- Tablets/e-readers/mobile devices
- Glucose monitors/patient monitor
- Metering
Block Diagram
Application Circuit
Additional Resources
Publicado: 2019-06-04
| Actualizado: 2023-04-17
