Analog Devices / Maxim Integrated MAX20743EVKIT Evaluation Kit

Analog Devices MAX20743EVKIT Evaluation Kit is a reference platform for evaluating the MAX20743 voltage regulator IC. This single-chip integrated switching regulator provides an extremely compact, low-cost, highly efficient, fast, accurate, and reliable power delivery solution for emerging low output-voltage applications up to 35A. The Analog Devices MAX20743EVKIT comprises a fully assembled and tested PCB implementation of the MAX20743. This kit has jumper pins, test points, and input/output connectors and is included for flexibility and ease of use in a wide range of applications. When evaluating, the evaluation board is configured with an edge strip to allow high di/dt loading. The +VOUT connection is on the top side, while the return (or -VOUT) is on the bottom side, directly mirroring the topside strip.

Features

  • High Efficiency and Power Density
  • Low Component Count
  • Small Solution Size
  • 509mm2 including Inductor and Output Capacitors
  • Optimized performance
  • Reduced Design-In time
  • Interfaces to Maxim PMBus™ Dongle and PowerTool™ GUI
  • Proven PCB layout
  • Fully assembled and tested

Kit Contents

  • 4.5V to 16V power supply
  • 0A to 35A Load
  • Oscilloscope, probes, and voltmeter

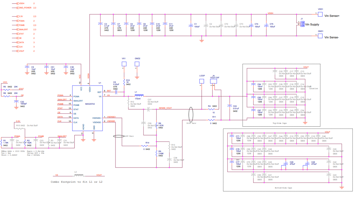
MAX20743EVKIT Schematic Diagram

Schematic - Analog Devices / Maxim Integrated MAX20743EVKIT Evaluation Kit
Publicado: 2017-07-13 | Actualizado: 2023-04-17