Analog Devices Inc. MAX22700/1 CMTI Isolated Gate Drivers
Analog Devices Inc. MAX22700/1 CMTI Isolated Gate Drivers are single-channel isolated gate drivers with 300kV/µs (typical) common-mode transient immunity (CMTI). The devices are designed to drive silicon-carbide (SiC) or gallium nitride (GaN) transistors in inverter or motor control applications. The devices use proprietary process technology from Maxim that has integrated digital galvanic isolation.Features
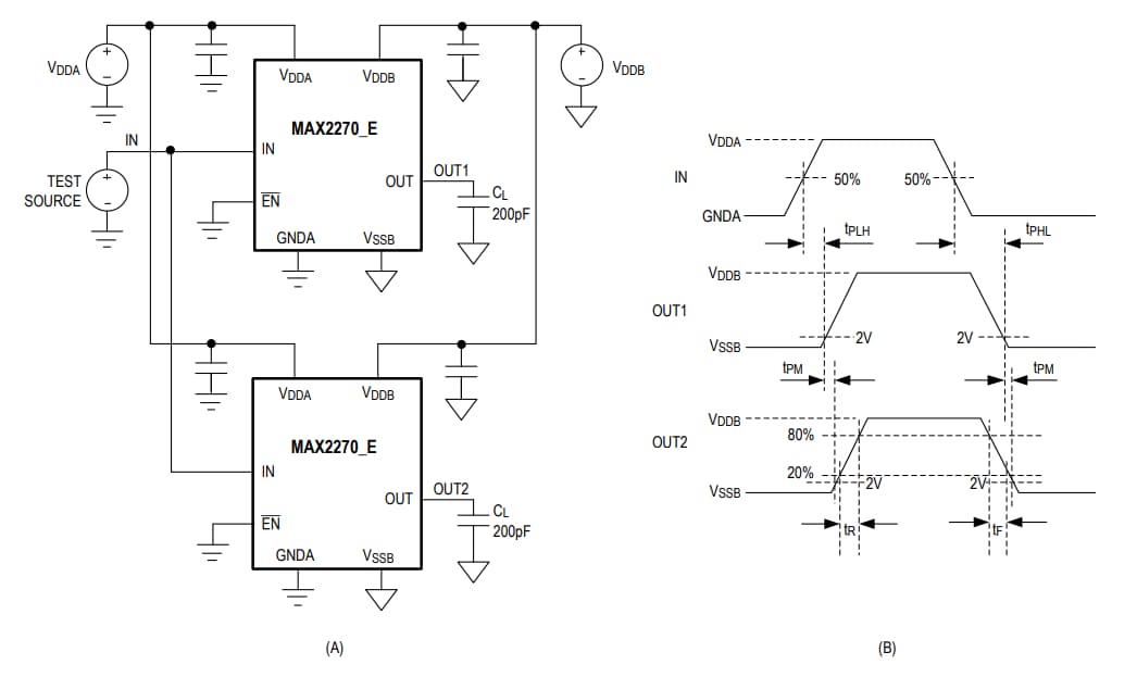
- Matching propagation delay
- 20ns minimum pulse width
- 35ns propagation delay at room temperature
- Part-to-part propagation delay matching
- 2ns at Room Temperature
- 5ns over -40°C to +125°C temperature range
- Robust galvanic isolation
- Withstands 3kVRMS for 60s (VISO)
- Continuously withstands 848VRMS (VIOWM)
- Withstands ±5kV surge between GNDA and VSSB with 1.2/50μs waveform
- High CMTI (300kV/µs, typical)
- Precision UVLO
- Options to support a broad range of applications
- 3x output options: GNDB, Miller Clamp, or adjustable UVLO
- 2x input configurations: single-ended with enable (E versions) or differential (D versions)
Applications
- Isolated gate driver for inverters
- Motor drives
- UPS and PV inverters
Test Circuits and Timing Diagrams
Publicado: 2020-07-21
| Actualizado: 2024-06-11
