Analog Devices / Maxim Integrated MAX40056 Evaluation Kit
Analog Devices MAX40056 Evaluation Kit is a fully assembled electrical demonstration kit that evaluates the MAX40056F/MAX40056T/MAX40056U Amplifiers. The MAX40056 are high-precision, high-voltage, bidirectional current sense amplifiers for PWM applications, such as servo motor control and solenoid drive. The Analog Devices MAX40056 Evaluation Kit supports the MAX40056FAUA+ in an 8-pin μMAX package, with Gain = 50V/V.Features
- Precision real-time current monitoring with fault detection
- Internal available 1.5V reference
- -0.3V to +65V input common mode range
- -40°C to +125°C temperature range
- Evaluates 8-μMAX MAX40056FAUA+ device
- Proven PCB layout
- Fully assembled and tested
Required Equipment
- MAX40056 EV kit
- 0-60V, 3A DC power supply for VCM input
- +3.6V, 100mA MAX40056F/MAX40056T/MAX40056U device DC power supply
- +3.6V DC power supply or a voltage calibrator for OVC/ CIP input
- Electronic load-capable for sinking 3A
- Three digital voltmeters
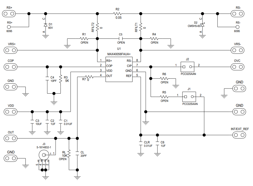
Schematic
Publicado: 2019-01-11
| Actualizado: 2023-04-24
