Analog Devices Inc. MAX77597 Evaluation Kit
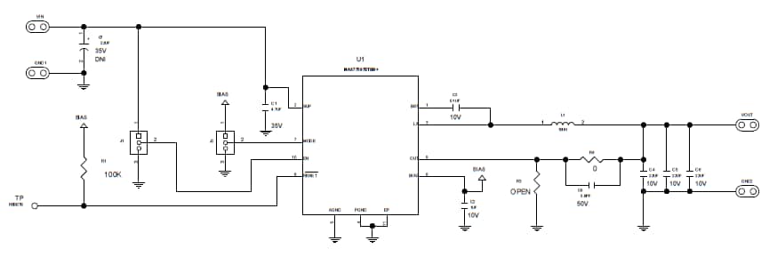
Analog Devices MAX77597 Evaluation Kit demonstrates the MAX77597 synchronous step-down converter IC with integrated switches. The EV kit operates over a wide input range of 3.5V to 36V and can support loads up to 300mA. Analog Devices MAX77597 EV kit comes standard with the 3.3V fixed output voltage version of the IC. It can be easily modified to evaluate the 5V fixed output or adjustable output voltage version. The EV kit includes jumpers to enable/disable the device and select forced-PWM mode (FPWM) or skip-mode operation. A RESETB test point is available to monitor the voltage quality of the converter’s output.Features
- Evaluates both fixed-output and adjustable-output versions (3.3V version pre-installed)
- 3.5V to 36V input voltage range
- 300mA maximum load
- Demonstrates 1.1μA quiescent current at 14V input
- RESET output test point
- Simple two-layer board serves as a reference design
- Proven PCB layout
- Fully assembled and tested
Applications
- Portable devices powered from 2s, 3s, or 4s Li+ batteries
- USB Type-C™ devices
- Point-of-Load (PoL) applications
Schematic
Publicado: 2020-10-27
| Actualizado: 2024-07-17
