Boréas Technologies BOS1211 CapDrive® Piezo Haptic Driver
Boréas Technologies BOS1211 CapDrive® Piezo Haptic Driver is a scalable piezo haptic controller based on patented CapDrive™ technology. This driver can drive TDK's PowerHap 120V piezo actuators or similar loads with up to 120V HD haptic low-distortion waveforms. The BOS1211 CapDrive® Piezo Haptic driver operates from a 12V supply voltage. The BOS1211 runs waveforms through its digital front-end and SPI interface. This Haptic driver features a piezo sensing interface that detects pressure applied to the piezo actuator, plays automatic haptic waveform feedback, and notifies the user. The BOS1211 CapDrive® Piezo Haptic driver is available in a wettable flank QFN-24 package. This CapDrive® driver is ideal for display haptics, button replacement, and human-machine interface.Features
- AEC-Q100 Grade 2 qualified
- Scalable low-power Piezo controller
- Designed for TDK PowerHap 120V actuator portfolio
- Drives up to 4μF load capacitance
- Energy recovery
- Small solution footprint
- Integrated digital front end with SPI
- 1024 samples internal FIFO
- 2kB RAM waveform memory
- Waveform synthesizer
- 1.8V to 5.0V digital I/O supply range
- Piezo sensing interface
- Multi-actuator synchronization
- Fast start-up time of 500µs
- Connects to 12V power bus
- Offered in a wettable flank QFN-24 package
Applications
- Display haptics
- Button replacement
- Human-machine interface
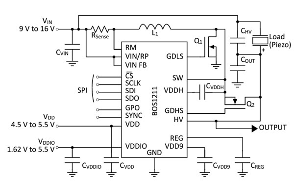
Schematic
Package Dimensions
Publicado: 2024-07-29
| Actualizado: 2024-10-10
