Diodes Incorporated AP62600 Synchronous Buck Converter

Diodes Incorporated AP62600 Synchronous Buck Converter features a wide input voltage range of 4.5V to 18V and a 6A continuous output current. The AP62600 fully integrates a 36mΩ high-side power MOSFET and a 14mΩ low-side power MOSFET to provide high-efficiency step-down DC-DC conversion. The AP62600 device is easily used to minimize the external component count due to its adoption of Constant On-Time (COT) control to achieve fast transient response, easy loop stabilization, and low output voltage ripple.

The AP62600 design is optimized for reducing Electromagnetic Interference (EMI). The device has a proprietary gate driver scheme to resist switching node ringing without sacrificing MOSFET turn-on and turn-off times, which reduces high-frequency radiated EMI noise caused by MOSFET switching.

The AP62600 Synchronous Buck Converter is lead-free and fully RoHS compliant in a compact V-QFN2030-12 (Type A) package.

Features

  • 5V to 18V input voltage range (VIN)
  • 6V to 7V output voltage range (VOUT)
  • 6A continuous output current
  • 6V ± 1% reference voltage
  • 360μA quiescent current
  • Selectable switching frequency
    • 400kHz
    • 800kHz
    • 1.2MHz
  • Selectable operation modes
    • Pulse Frequency Modulation (PFM)
    • Ultrasonic Mode (USM)
    • Pulse Width Modulation (PWM)
  • Programmable soft-start time
  • Proprietary gate driver design for best EMI reduction
  • Power-Good indicator
  • Precision enable threshold to adjust UVLO
  • Protection circuitry
    • Undervoltage lockout (UVLO)
    • Cycle-by-cycle valley current limit
    • Thermal shutdown
  • -40°C to +85°C ambient operating temperature
  • Lead-free and RoHS compliant
  • Halogen and antimony free; "Green" device

Applications

  • 5V and 12V distributed power bus supplies
  • Television sets and monitors
  • White goods and small home appliances
  • FPGA, DSP, and ASIC supplies
  • Home audio
  • Network systems
  • Gaming consoles
  • Consumer electronics
  • General purpose Point of Load (POL)

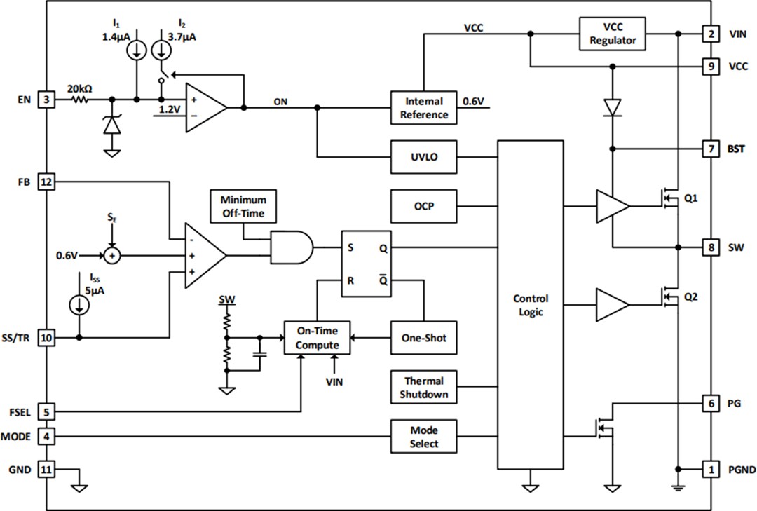
Block Diagram

Block Diagram - Diodes Incorporated AP62600 Synchronous Buck Converter

Typical Application Circuit

Application Circuit Diagram - Diodes Incorporated AP62600 Synchronous Buck Converter

Package Outline

Mechanical Drawing - Diodes Incorporated AP62600 Synchronous Buck Converter
Publicado: 2020-02-07 | Actualizado: 2024-07-24