Diodes Incorporated AP3304 Multi-Mode PWM Controller

Diodes Incorporated AP3304 Multi-Mode PWM Controller is optimized for high-performance, low standby power, and cost-effective offline flyback converters. This PWM controller features peak-current control, multi-mode control with CCM+QR, a low start-up current of 1μA, and a soft start during the start-up process. The AP3304 PWM controller at light load operates in burst mode with a 23kHz switching frequency to minimize standby power consumption and avoid audible noise. When the load increases, the AP3304 PWM controller will enter QR mode with frequency fold-back to improve system efficiency and EMI performance. The AP3304 multi-mode PWM controller offers a built-in frequency dithering function to reduce EMI emission. Typical applications include switching AC-DC adapter charger, ATX/BTX auxiliary power, Set-Top Box (STB) power supply, and open frame switching power supply.

Features

  • Very low start-up current
  • Multi-mode control with CCM+QR
  • Soft start during the start-up process
  • Frequency fold back for high average efficiency
  • Constant Over Current Protection (OCP)
  • Secondary winding short protection with FOCP
  • Built-in frequency dithering function to reduce EMI emission
  • Useful pin fault protection:
    • SENSE pin floating
    • FB/Opto-coupler open/short
  • Comprehensive system protection feature:
    • VCC Over Voltage Protection (VOVP)
    • Over Load Protection (OLP)
  • Brown Out Protection (BNO)
  • Secondary Side OVP (SOVP) and UVP (SUVP)
  • Mini size package of SOT26 (Type A1)
  • Lead-free and fully RoHS compliant
  • Halogen and antimony free - “Green” device

Applications

  • Switching AC-DC adapter/charger
  • ATX/BTX auxiliary power
  • Set-Top Box (STB) power supply
  • Open frame switching power supply

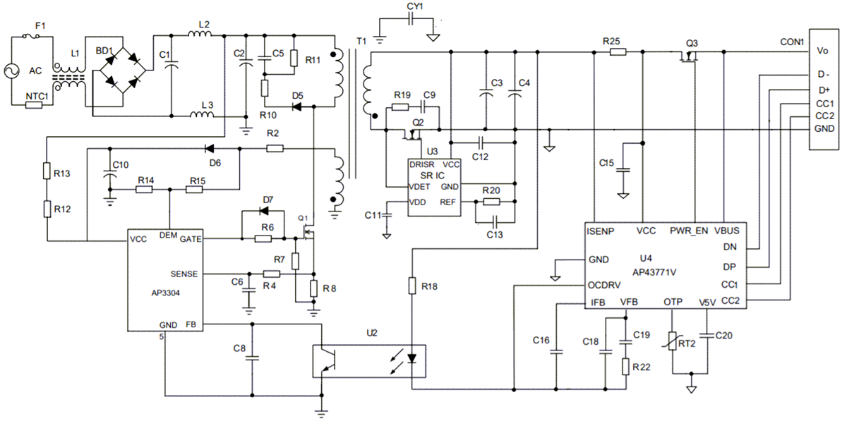
Typical Application Circuit

Application Circuit Diagram - Diodes Incorporated AP3304 Multi-Mode PWM Controller

Block Diagram

Block Diagram - Diodes Incorporated AP3304 Multi-Mode PWM Controller
Publicado: 2021-11-04 | Actualizado: 2022-03-11