Diodes Incorporated AP62500 Buck Converter

Diodes Incorporated AP62500 Buck Converter offers a 4.5V to 18V wide input voltage range and 5A continuous output current. The AP62500 fully integrates a 47mΩ high-side power MOSFET and a 18mΩ low-side power MOSFET to deliver high-efficiency step-down DC-DC conversion. The device employs Constant On-Time (COT) control to achieve fast transient response, easy loop stabilization, and low output voltage ripple while minimizing the external component count.

The Diodes AP62500 buck converter design is optimized for Electromagnetic Interference (EMI) reduction. The converter supplies a proprietary gate driver scheme to resist switching node ringing without sacrificing MOSFET turn-on and turn-off times, which reduces high-frequency radiated EMI noise caused by MOSFET switching.

The AP62500 has a selectable switching frequency of 400kHz, 800kHz, or 1.2MHz and is available in a V-QFN2030-12 (Type A) package.

Features

  • 4.5V to 18V VIN
  • Output Voltage (VOUT) of 0.6V to 7V
  • 5A Continuous output current
  • 0.6V ±1% Reference voltage
  • 195μA Quiescent current
  • Selectable switching frequency of 400kHz, 800kHz, or 1.2MHz
  • Selectable operation modes
    • Pulse Frequency Modulation (PFM)
    • Ultrasonic Mode (USM)
    • Pulse Width Modulation (PWM)
  • Programmable soft-start time
  • Proprietary gate driver design for best EMI reduction
  • Power-good indicator with 5MΩ internal pull-up resistor
  • Precision enable threshold to adjust UVLO
  • Protection circuitry
    • Undervoltage Lockout (UVLO)
    • Cycle-by-Cycle valley current limit
    • Thermal shutdown
  • Totally lead-free and fully RoHS compliant
  • Halogen and antimony-free, “Green” device

Applications

  • 5V and 12V Distributed power bus supplies
  • Television sets and monitors
  • White goods and small home appliances
  • FPGA, DSP, and ASIC supplies
  • Home audio
  • Network systems
  • Gaming consoles
  • Consumer electronics
  • General purpose Point-of-Load

Typical Application Circuit

Diodes Incorporated AP62500 Buck Converter

Efficiency vs. Output Current Graphs

Performance Graph - Diodes Incorporated AP62500 Buck Converter

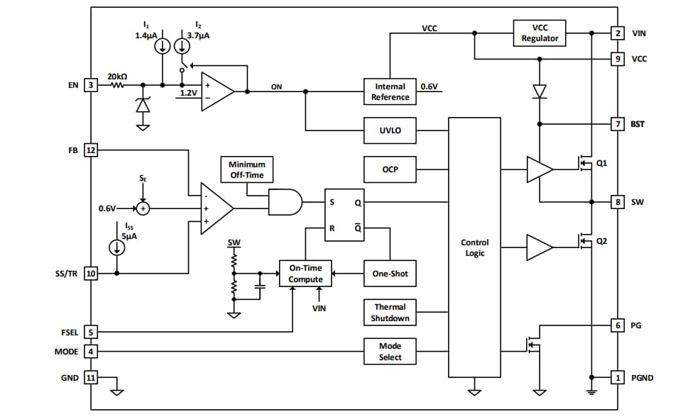
Functional Block Diagram

Block Diagram - Diodes Incorporated AP62500 Buck Converter
Publicado: 2023-01-03 | Actualizado: 2024-02-28