Diodes Incorporated AP64502 Synchronous Buck Converter
Diodes Inc. AP64502 Synchronous Buck Converter is a 5A, synchronous buck converter with a wide input voltage range of 3.8V to 40V. The device fully integrates a 45mΩ high-side power MOSFET and a 20mΩ low-side power MOSFET to provide high-efficiency step-down DC-DC conversion. The AP64502 device is easily used by minimizing the external component count due to its adoption of peak current mode control and its integrated loop compensation network.The Diodes Inc. AP64502 design is optimized for Electromagnetic Interference (EMI) reduction. The device has a proprietary gate driver scheme to resist switching node ringing without sacrificing MOSFET turn-on and turn-off times, which reduces high-frequency radiated EMI noise caused by MOSFET switching. The AP64502 also features Frequency Spread Spectrum (FSS) with a switching frequency jitter of ±6%, which reduces EMI by not allowing emitted energy to stay in any one frequency for a significant period of time.
Features
- 3.8V to 40V VIN
- 0.8V to VIN output voltage (VOUT)
- 5A continuous output current
- 0.8V ±1% reference voltage
- 25µA low quiescent current (Pulse Frequency Modulation)
- 100kHz to 2.2MHz adjustable switching frequency
- 100kHz to 2.2MHz external clock synchronization
- Adjustable soft-start time
- Up to 85% efficiency at 5mA light load
- Proprietary gate driver design for EMI reduction
- Frequency Spread Spectrum (FSS) to reduce EMI
- Low-Dropout (LDO) mode
- A precision enable threshold to adjust UVLO
- Protection circuitry
- Undervoltage Lockout (UVLO)
- Output Overvoltage Protection (OVP)
- Cycle-by-cycle peak current limit
- Thermal shutdown
- Lead-free and fully RoHS compliant
- Halogen and antimony free “Green” device
Applications
- Distributed power bus supplies
- Power tools and laser printers
- White goods and small home appliances
- Home audio
- Network systems
- Consumer electronics
- General-purpose Point of Load
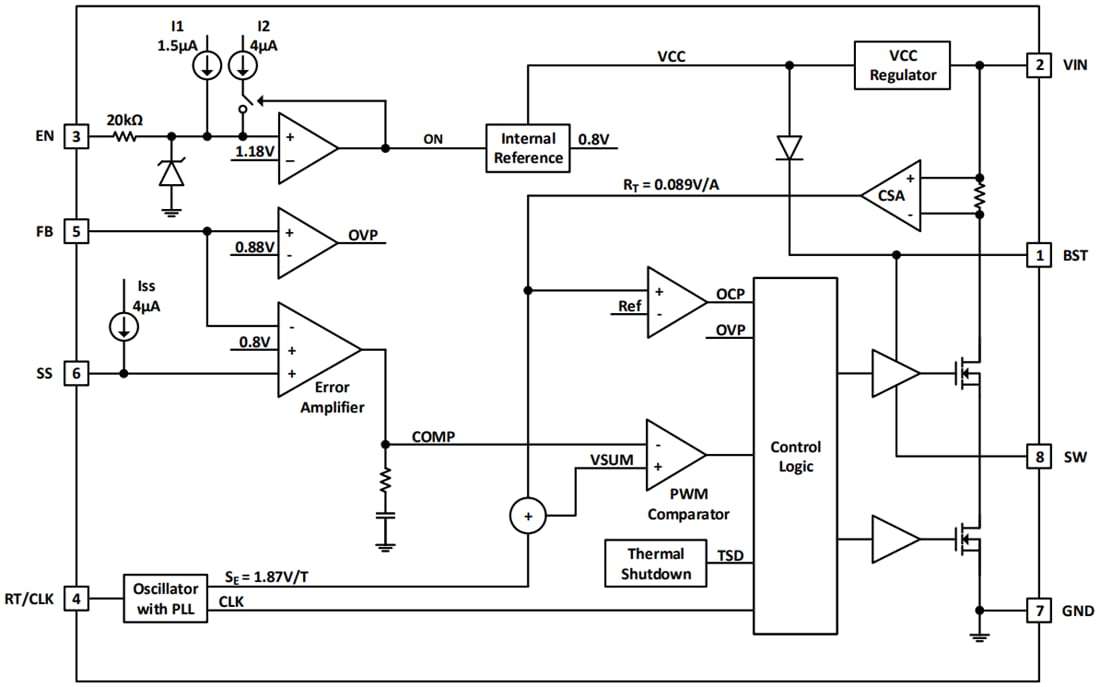
Functional Block Diagram
Publicado: 2021-09-29
| Actualizado: 2022-03-11
