Diodes Incorporated APR340 Synchronous Rectification Controller

Diodes Incorporated APR340 Secondary Side Synchronous Rectification Controller is a secondary side MOSFET driver for synchronous rectification in DCM operation. The synchronous rectification can effectively reduce the secondary side rectifier power dissipation and provide a high-performance solution. By sensing primary MOSFET gate-to-source voltage, the APR340 can output an ideal drive signal with fewer external components. The Diodes Incorporated APR340 is available in the SOT26 package.

Features

  • Synchronous rectification for DCM operation flyback
  • Eliminate resonant ring interference
  • Fewest external components
  • Lead-free & fully RoHS compliant
  • Halogen- and antimony-free “Green” device

Applications

  • Adapters/chargers for cell/cordless phones, ADSL modems, MP3, and other portable apparatus

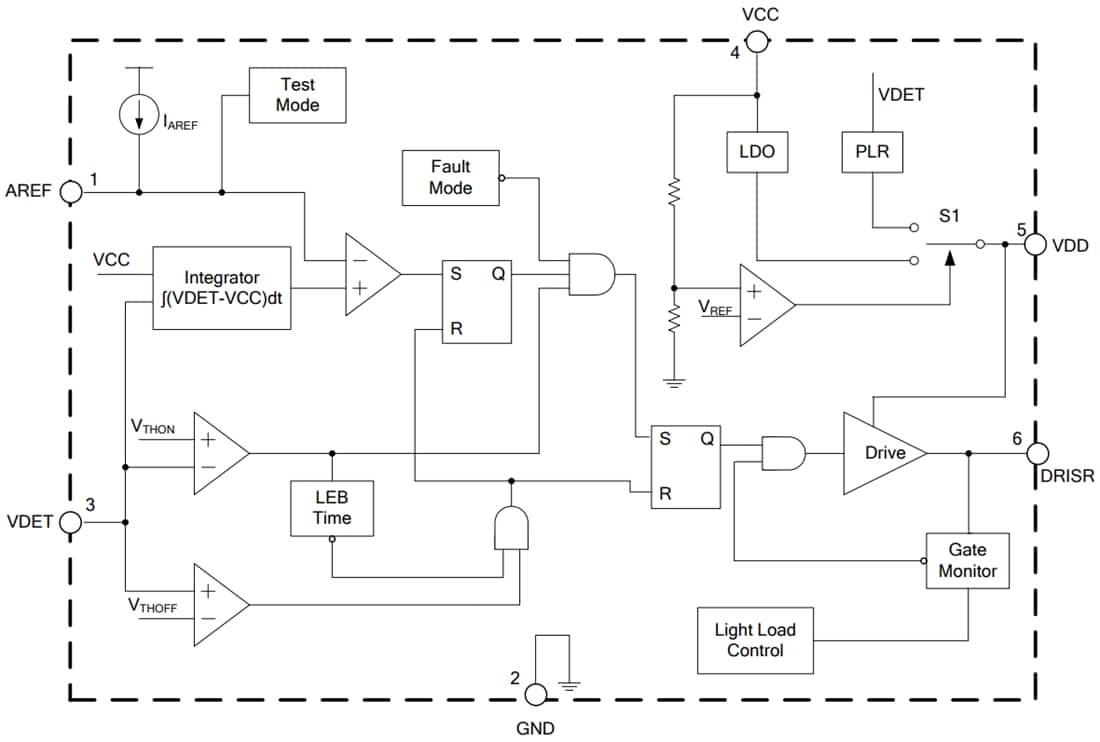
Functional Block Diagram

Block Diagram - Diodes Incorporated APR340 Synchronous Rectification Controller
Publicado: 2021-06-08 | Actualizado: 2022-03-11