DIOO Microcircuits DIO6155 DC-DC Step-Down Regulator IC

DIOO Microcircuits DIO6155 DC-DC Step-Down Regulator IC is a high-efficiency, high-frequency, and synchronous regulator IC that delivers more than 2A output current. This regulator IC includes a selection function that switches the device between the Force Pulse Width Modulation (FPWM) and auto mode. The DIO6155 regulator IC works with ultra-low output ripple when selected to operate under FPWM mode. This regulator IC works in Pulse Width Modulation (PWM) mode under medium to heavy load, when selected to operate under auto mode. The DIO6155 regulator IC employs a Soft-Start (SS) to allow smooth output ramping during power-up. When EN goes high, an internal soft-start circuitry controls the output voltage during start-up.

The DIO6155 regulator IC features 10μA low quiescent current, high efficiency at light load, low RDS(ON) for internal switches (25mΩ), short circuit protection, and over-current protection. This regulator is used in portable electronics, IP network cameras, industrial PCs, and solid-state drives.

Features

  • Low RDS(ON) for internal switches (25mΩ)
  • 2MHz switching frequency minimizes the external components
  • 2.5V to 5.5V input voltage range
  • 0.6V to 5V adjustable output voltage
  • More than 2A output current capability
  • 100% duty cycle for the low dropout
  • 10μA low quiescent current
  • FPWM or auto mode operation mode
  • High efficiency at light load
  • Output discharge function
  • Protection functions:
    • Short-circuit protection
    • Thermal shutdown protection
    • Over-current protection

Applications

  • IP network cameras
  • Portable electronics
  • Solid state drives
  • Industrial PCs

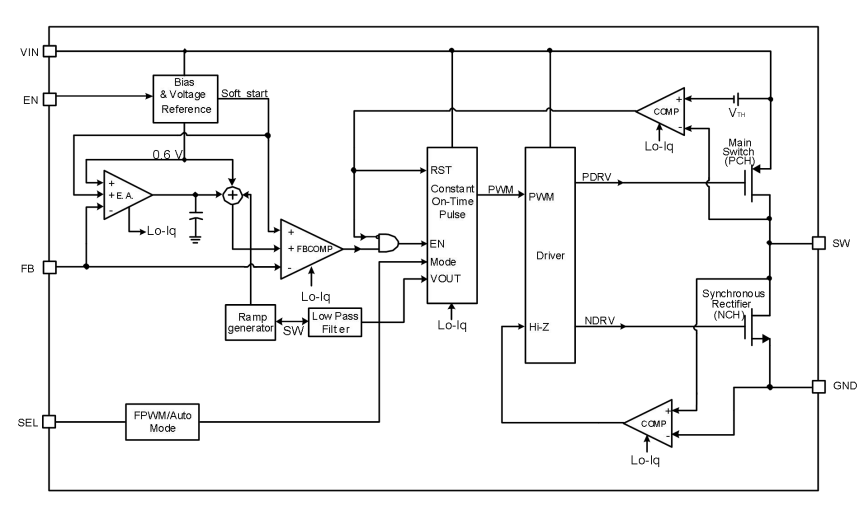
Block Diagram

Block Diagram - DIOO Microcircuits DIO6155 DC-DC Step-Down Regulator IC

Typical Application Diagrams

Application Circuit Diagram - DIOO Microcircuits DIO6155 DC-DC Step-Down Regulator IC
Publicado: 2024-10-04 | Actualizado: 2024-12-03