Nisshinbo NA2204NB-EV Evaluation Board
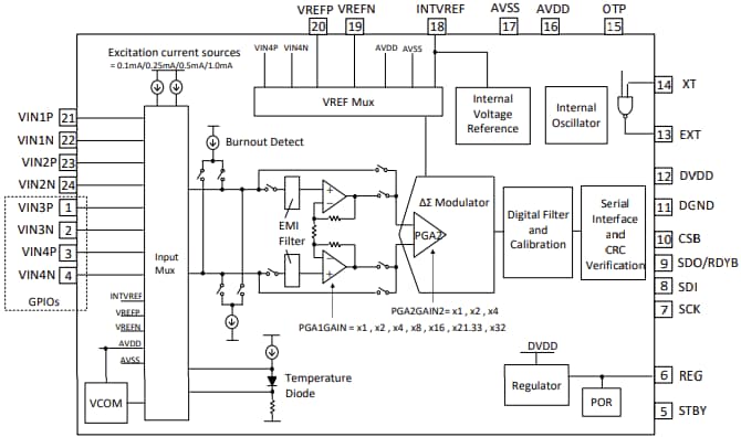
Nisshinbo NA2204NB-EV Evaluation Board is designed to evaluate the NA2204 Analog Front End (AFE) with a high-precision 24-bit A-D converter. The NA2204 Analog Front End (AFE) is C-MOS based high precision AFE with up to 128 times internal PGA (Programmable Gain Amplifier). Typical applications include temperature controllers, pressure sensors, flowmeters, PLCs, and digital panel meters.Features
- Evaluates the NA2204 Analog Front End (AFE)
- Consists of:
- 1x STMicroelectronics NUCLEO-F411RE MCU board
- 1x main board (board with regulator and other components)
- 1x NA220X DUT board (EQFN24-DIP24 conversion board)
Applications
- Temperature controllers
- Pressure sensors
- Flowmeters
- PLC
- Digital panel meters
NA2204 Block Diagram
Resource
Publicado: 2025-02-18
| Actualizado: 2025-08-19
