Infineon Technologies PROFET™ +24V Smart High-Side Power Switches
Infineon Technologies PROFET™ +24V Smart High-Side Power Switches feature an inbuilt adjustable overcurrent limitation for safeguarding sensitive loads and supply line wires from abnormal currents. These 35mΩ single-channel devices are fitted for switching large capacitive loads. Infineon Technologies PROFET™ +24V Smart High-Side Power Switches come in a TDSO-14 package and are footprint-compatible with family members, offering protection and diagnostic functions for itself, attached loads, and power net.Features
- An adjustable current limitation with OCT-pin
- One channel device
- Very low standby current
- 3.3V and 5V compatible logic inputs
- Electrostatic discharge protection (ESD)
- Optimized electromagnetic compatibility
- Logic ground independent from load ground
- Very low power DMOS leakage current in OFF state
- Green product (RoHS-compliant) and AEC-qualified
- Proportional load current sense
- Open load in ON and OFF
- Short circuit to battery and ground
- Overtemperature, stable diagnostic signal during short circuit
- Enhanced kILIS dependency with temperature and load current
- Stable behavior during undervoltage
- Reverse polarity protection with external components
- Secure load turn-off during the loss of logic ground with external components
- Overtemperature protection with latch
- Overvoltage protection with external components
- Enhanced short circuit operation
Applications
- Suitable for resistive, inductive, and capacitive loads
- Replaces electromechanical relays, fuses, and discrete circuits
- Ideal for driving electronic loads (e.g., radar, camera modules)
- Suitable for 12V and 24V truck and transportation systems
- Protection of system supplies
- Main switch for ECU power supplies
Datasheets
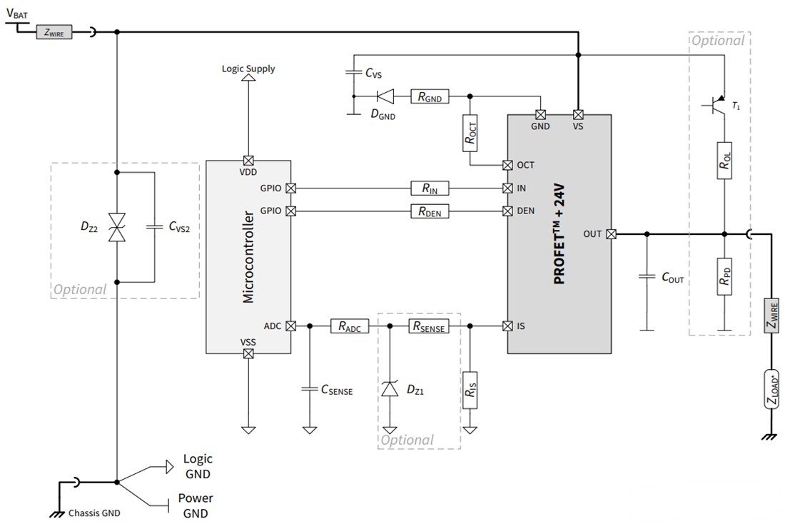
Block Diagram
Application Diagram
Publicado: 2025-04-03
| Actualizado: 2025-04-10
