Kinetic Technologies KTU1108 Evaluation Kit
Kinetic Technologies KTU1108 Evaluation Kit is designed to demonstrate and evaluate the KTU1108 USB Type-C™ CC pin protection switch functionality, performance, and PCB layout. This evaluation kit contains a fully assembled and tested PCB with the KTU1108 IC installed and a printed copy of the quick start guide. The KTU1108 evaluation kit features a 2.5V to 5.5V input operating voltage range and a -0.3V to 5.5V CC1/2 switch operating voltage range. Other features include -0.3V to 24V output withstand voltage range and 5.9V OVP rising maximum system voltage. This evaluation kit comes in a WLCSP34-12 package and is RoHS-compliant. Typical applications include smartphones, tablets, mobile internet devices, accessories, and wearables.Features
- 2.5V to 5.5V input operating voltage range
- -0.3V to 5.5V CC1/2 switch operating voltage range
- -0.3V to 24V output withstand voltage range
- 5.9V OVP rising maximum system voltage
- -40°C to 85°C operating temperature range
- WLCSP34-12 package
- RoHS-compliant
Kit Contents
- KTU1108 EVAL fully assembled PCB
- Anti-static bag
- A printed copy of the quick start guide
- EVAL kit box
Applications
- Smartphones
- Tablets
- Mobile internet devices
- Accessories
- Wearables
Typical Test Setup Diagram
PCB Layout
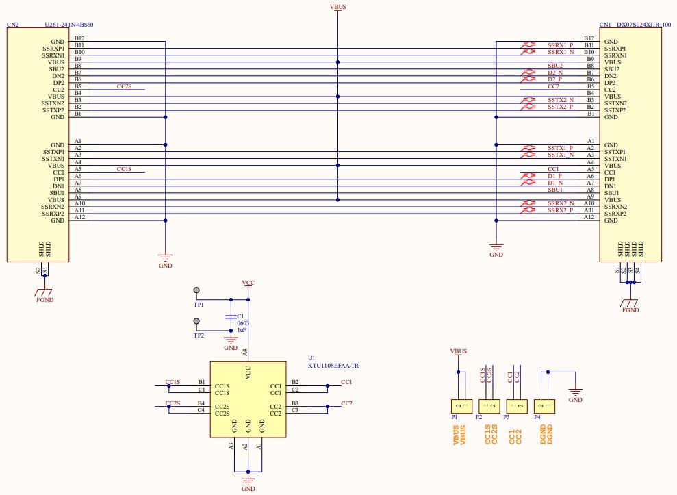
Electrical Schematic Diagram
Additional Resource
Publicado: 2023-08-22
| Actualizado: 2023-09-14
