Kinetic Technologies KTZ8866 High Efficiency 6-Ch LED Backlight Driver

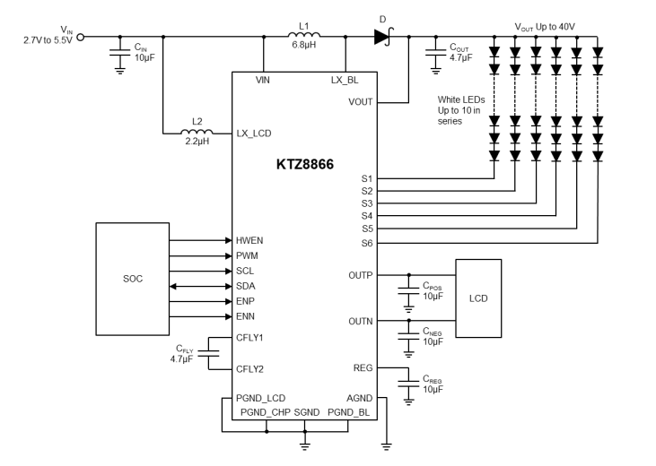
Kinetic Technologies KTZ8866 High-Efficiency 6-Ch LED Backlight Driver offers an ideal power solution for LED backlighting and an LCD bias power for medium-size panels. The KTZ8866 integrates a step-up converter for LED backlighting, a step-up converter with LDO, and inverting charge pump for LCD bias power. This integration results in a simpler and smaller solution with fewer external components.

The Kinetic KTZ8866 High-Efficiency 6-Ch LED Backlight Driver features an input operating range from 2.7V to 5.5V for 1-cell lithium-ion batteries or 5V supply and a high switching frequency that allows the use of a smaller inductor and capacitor. The device provides six regulated current sinks that can regulate up to 30mA with its maximum boost output voltage up to 40V. 11-bit linear or exponential ILED resolution is obtained via I2C or PWM dimming. Additionally, the PWM dimming offers a wide range of frequency and duty cycles to support Content Adaptive Brightness Control (CABC). The LCD bias power section includes a step-up converter, LDO, and an inverting charge pump to generate dual outputs, OUTP and OUTN, whose voltages can be programmed via an I2C interface. The KTZ8866 maximizes conversion efficiency up to 85% by integrating synchronous rectification MOSFETs for the step-up converter and charge pump.

The KTZ8866 supports built-in features, including inductor current limit protection, output short circuit protection, output over-voltage protection, LED fault (open or short) protection, and thermal shutdown protection. Furthermore, the KTZ8866 is equipped with an I2C interface for various controls and status monitors.

The KTZ8866 is housed in a RoHS and Green compliant 28-ball 1.73mm x 2.92mm x 0.62mm WLCSP package.

Features

  • Backlight LED Driver
    • 2.7V to 5.5V Wide input range
    • High efficiency step-up LED driver with 6-Ch current sinks, up to 40V boost voltage
      • Up to 30mA/Ch in backlight mode
      • ±0.7% current matching at 20mA
      • ±2.2% current accuracy at 20mA
    • I2C/PWM dual dimming control scheme
      • High-resolution I2C 11-bit linear or exponential dimming
      • Wide range PWM dimming
        • 100Hz to 100kHz frequency
        • 0.2% to 100% duty cycle at 20kHz
    • Programmable current sink turn on/off ramp time/shape and transition ramp up/down time
    • 1.0MHz typical boost switching frequency
    • Programmable input PWM hysteresis to minimize jitter at low PWM duty cycle
    • Programmable OVP and current limitation
    • LED open/short protection
  • LCD Panel Bias
    • Programmable dual output Bias regulator using a single inductor
    • Programmable ramp time for OUTP and OUTN
    • Charge pump PFM mode at light load
    • LCD Bias efficiency up to 85%
    • Wide dual output voltage range ±4.0V to ±6.3V (50mV/step) and output current up to 200mA at VIN ≥ 2.9V
    • Active output discharge function
    • Current limitations and short protection
  • Others
    • System-level input UVLO
    • Thermal shutdown protection
    • Low shutdown current <1µA
    • Flexible I2C interface
    • WLCSP-28 Pb-free packages
    • RoHS and Green compliant
    • -40°C to +85°C Temperature range

Typical Application

Application Circuit Diagram - Kinetic Technologies KTZ8866 High Efficiency 6-Ch LED Backlight Driver
Publicado: 2022-04-19 | Actualizado: 2022-04-29