Lumissil IS3xSE5117B Programmable Capacitive Touch Sensors

Lumissil IS3xSE5117B Programmable Capacitive Touch Sensors are ultra-low-power, 16-channel capacitive touch controllers. The Lumissil IS32SE5117B controllers allow sleep mode (under 10µA) and use auto-detection for wakeup. The devices provide a shielded output to increase moisture immunity. The built-in hardware monitor and calibration for the environment prevent false triggers. IS3xSE5117B components are available in a QFN-24 package (wettable flank for IS32SE5117B) and operates from 2.7V to 5.5V.

A host MCU is required to communicate with the IS3xSE5117B. An on-chip I2C slave controller with 400kHz capability serves as the communication port for the host MCU. An interrupt (INT) can be configured, and it is generated when a touch trigger event occurs. Trigger conditions can be configured by setting the interrupt register. Lumissil IS3xSE5117B devices can also support proximity sensing.

Features

  • 16-channel capacitive touch controller with readable key value
  • Touch threshold setting for individual key
  • Optional multiple-key function
  • GPIO toggle/invert function
  • Automatic calibration
  • Individual key calibration
  • Interrupt output with auto-clear and repeating
  • Auto sleep mode for extremely low power
  • Keys wake up from sleep mode
  • Shield output shared with touch key channels
  • Buzzer/Melody Generator shared with touch key channels
  • 400kHz fast-mode I2C interface
  • Operating temperature ranges
    • -40°C to +105°C for IS31SE5117B
    • -40°C to +125°C for IS32SE5117B
  • QFN-24 (WFQFN-24) package (wettable flank for IS32SE5117B)
  • TSCA compliant
  • AEC-Q100 qualified
  • Halogen-free and RoHS-compliant

Applications

  • Touch keys for home appliances
  • Touch keys for industrial control

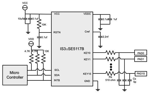
Typical Application Circuit

Application Circuit Diagram - Lumissil IS3xSE5117B Programmable Capacitive Touch Sensors

Functional Block Diagram

Block Diagram - Lumissil IS3xSE5117B Programmable Capacitive Touch Sensors

Pinout

Location Circuit - Lumissil IS3xSE5117B Programmable Capacitive Touch Sensors
Publicado: 2025-09-04 | Actualizado: 2025-09-12