M5Stack U162 AIN4-20mA Unit
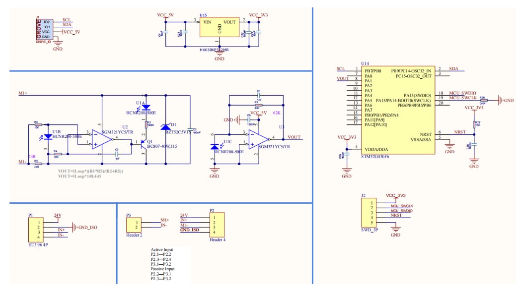
M5Stack U162 AIN4-20mA unit adopts STM32G030F6 main control chip to communicate with the M5 host through I2C. This unit supports switching to internally or externally powered wiring via jumper caps. The U162 AIN4-20mA unit offers an onboard power isolation chip and built-in op-amp circuitry to ensure signal accuracy and system safety. This unit features a built-in galvanic isolation chip that supports Arduino, UIFlow, other programming platforms, and I2C communication. The U162 AIN4-20mA unit operates at 0°C to 40°C temperature range and offers 56mm x 24mm x 12mm dimension. This module is ideally used in power system equipment monitoring, motor control, energy management, automation, and industrial process control.Features
- STM32G030F6® 32-bit Cortex®-M0+ CPU
- I2C communication
- Supports 2 or 4 wire sensors and jumper cap switching
- Built-in galvanic isolation chip
- Support Arduino, UIFlow, and other programming platforms
Applications
- Power system equipment monitoring
- Motor control
- Energy management
- Automation and industrial process control
Kit Contents
- 1x AIN4-20mA unit
- 1x VH3.96-4.0P
- 1x grove wire (20cm)
- 3x jumper caps
Schematic Diagram
Dimension Diagram
Publicado: 2023-08-15
| Actualizado: 2023-10-04
