MEAN WELL DRDN-20/40 & ERDN-20/40 Redundancy Modules

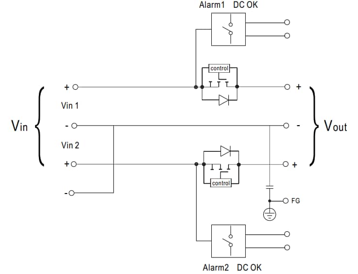
MEAN WELL DRDN-20/40 and ERDN-20/40 Redundancy Modules are used with a backup power supply to improve overall system operation reliability. These modules feature 5V (ERDN20 only) /12V/24V/48V input voltage for selection, support for N+1 and 1+1 redundancy systems, built-in two rails DC input contacts, and a single output. The DRDN-20/40 and ERDN-20/40 modules adopt MOSFET technology to reduce heat loss and the voltage difference between input and output voltages. These modules operate within an ultra-wide -40°C to +80°C temperature range. The DRDN-20/40 and ERDN-20/40 modules are suitable for semiconductor process equipment, industrial control, factory automation, and electromechanical equipment.

Features

  • Supports 1+1 and N+1 redundancy systems
  • 2-channel input and 1-channel output
  • Suitable for redundancy operations of 5V/12V/24V/48V systems
  • Cooling by free air convection
  • Ultra-wide -40°C to +80°C operating temperature range
  • Built-in 2-channel DC OK signal and alarm relay contact

Applications

  • Industrial control systems
  • Semiconductor fabrication equipment
  • Factory automation
  • Electromechanical apparatus

Block Diagram

Block Diagram - MEAN WELL DRDN-20/40 & ERDN-20/40 Redundancy Modules
View Results ( 12 ) Page
N.º de artículo Hoja de datos Voltaje de entrada Corriente de salida-Canal 1 Estilo de montaje Longitud Ancho Altura Serie
DRDN20-24 DRDN20-24 Hoja de datos 19 V to 29 V 20 A DIN Rail Mount 102 mm (4.016 in) 32 mm (1.26 in) 125 mm (4.921 in) DRDN20
DRDN40-24 DRDN40-24 Hoja de datos 19 V to 29 V 40 A DIN Rail Mount 100 mm (3.937 in) 55 mm (2.165 in) 125 mm (4.921 in) DRDN40
DRDN20-12 DRDN20-12 Hoja de datos 9 V to 14 V 20 A DIN Rail Mount 102 mm (4.016 in) 32 mm (1.26 in) 125 mm (4.921 in) DRDN20
DRDN20-48 DRDN20-48 Hoja de datos 36 V to 60 V 20 A DIN Rail Mount 102 mm (4.016 in) 32 mm (1.26 in) 125 mm (4.921 in) DRDN20
DRDN40-48 DRDN40-48 Hoja de datos 36 V to 60 V 40 A DIN Rail Mount 100 mm (3.937 in) 55 mm (2.165 in) 125 mm (4.921 in) DRDN40
ERDN20-24 ERDN20-24 Hoja de datos 24 VDC 20 A Chassis Mount 99 mm 82 mm 36 mm ERDN20
ERDN20-48 ERDN20-48 Hoja de datos 48 VDC 20 A Chassis Mount 99 mm 82 mm 36 mm ERDN20
ERDN40-48 ERDN40-48 Hoja de datos 48 VDC 40 A Chassis Mount 97 mm 97 mm 36 mm ERDN40
ERDN20-12 ERDN20-12 Hoja de datos 12 VDC 20 A Chassis Mount 99 mm 82 mm 36 mm ERDN20
ERDN20-5 ERDN20-5 Hoja de datos 5 VDC 20 A Chassis Mount 99 mm 82 mm 36 mm ERDN20
Publicado: 2019-10-31 | Actualizado: 2023-09-08