Microchip Technology MIC45212 14A DC-to-DC Power Module
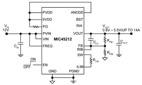
Microchip MIC45212 14A DC-to-DC Power Module is a synchronous step-down regulator module, featuring a unique adaptive ON-time control architecture. MIC45205 incorporates a DC-to-DC controller, power MOSFETs, bootstrap diode, bootstrap capacitor, and an inductor in a single package to simplify the design and layout process for the end-user. As a highly-integrated solution, MIC45212 expedites system design and improves product time-to-market. The internal MOSFETs and inductors are optimized to achieve high efficiency at a low output voltage. The fully-optimized design can deliver up to 14A current under a wide input voltage range of 4.5V to 26V, without requiring additional cooling. Protection features include thermal shutdown, short circuit, input under voltage lockout, and adjustable current limit. Additionally, MIC45212-1 uses Microchip's HyperLight Load® (HLL) and MIC45212-2 uses Microchip's Hyper Speed Control™ architecture to enable ultra-fast load transient response, allowing for a reduction of output capacitance.Features
- No compensation required
- Up to 14A output current
- >93% peak efficiency
- Output voltage: 0.8V to 5.5V with ±1% accuracy
- Adjustable switching frequency from 200kHz to 600kHz
- Enable input and open-drain power-good output
- Hyper Speed Control™ (MIC45212-2) architecture enables fast transient response
- HyperLight Load® (MIC45212-1) improves light load efficiency
- Supports safe startup into pre-biased output
- CISPR22, Class B compliant
- -40°C to +125°C junction temperature range
- Thermal-shutdown protection
- Short-circuit protection with hiccup mode
- Adjustable current limit
- Available in 64-pin 12×12×4mm QFN package
Applications
- High power density point-of-load conversion
- Servers, routers, and base stations
- FPGAs, DSP, and low-voltage ASIC power supplies
- Industrial and medical equipment
Typical Application
Publicado: 2014-12-04
| Actualizado: 2022-03-11
