Microchip Technology ADM00860 230VAC LED Driver Evaluation Board

Microchip Technology ADM00860 230VAC LED Driver Evaluation Board is a demonstration platform and design reference for the CL88030 Sequential Linear Offline LED Driver. When used with a 230VAC LED Load Board, the ADM00860 LED Driver Evaluation Board represents a complete solution for a LED lighting application, powered directly from the 230 VAC line and based on the Microchip Technology CL88030 sequential linear LED Driver. The application achieves efficient operation without magnetics or conventional switching techniques and is a flexible solution that allows users to design and test LED loads. Since no high frequencies are present, the ADM00860 exhibits inherently low conducted and radiated EMI without input filters or shielding. Because the current through the LEDs follows the AC input voltage, Power Factor Correction (PFC) circuitry is not needed. With the addition of an RC network, the CL88030 Driver is compatible with both leading-edge and trailing-edge dimmers.

Features

  • Premounted CL88030 Sequential Linear LED Driver
  • Includes 10-wire interconnection flat cable and four nylon stand-offs with corresponding screws
  • Input Voltage: 230Vrms ±15%, 50/60Hz
  • Typical Output Capability: up to 130 mA
  • Efficiency: over 83%
  • Maximum Output Power: 14W (dependent on cooling provided)

Connection Diagram

Microchip Technology ADM00860 230VAC LED Driver Evaluation Board

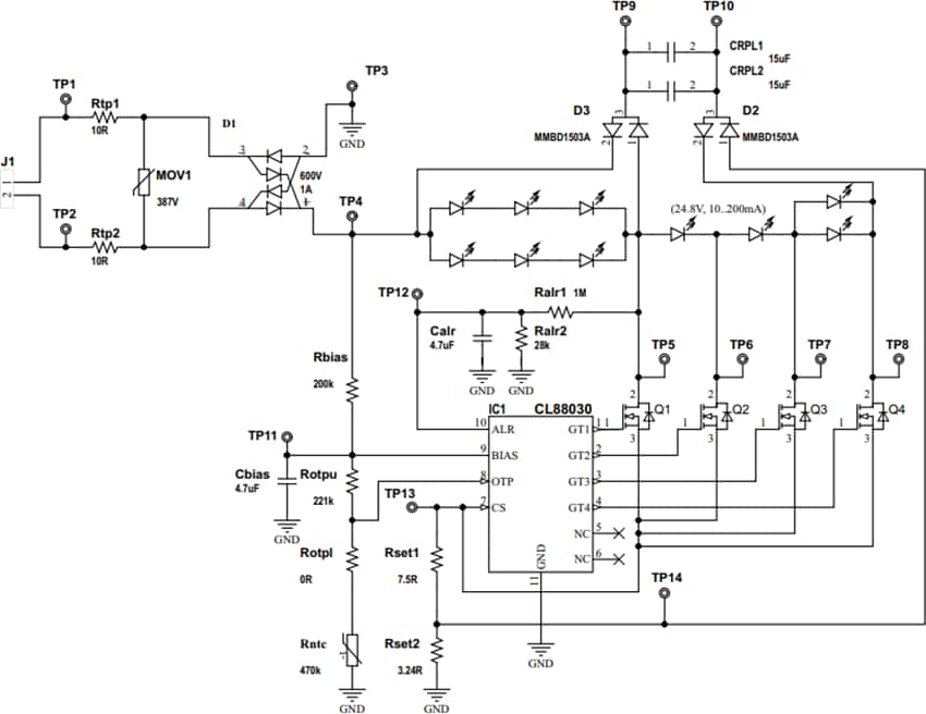
Application Circuit

Application Circuit Diagram - Microchip Technology ADM00860 230VAC LED Driver Evaluation Board
Publicado: 2018-10-02 | Actualizado: 2022-12-06