Microchip Technology MIC3490 Low-Dropout Regulators
Microchip Technology MIC3490 Low-Dropout Regulators are highly accurate with a high input voltage and ultralow ground current. This combination makes the MIC3490 ideal for multi-cell Li-Ion battery systems. As a µCap LDO design, the MIC3490 is stable with ceramic or tantalum output capacitors. The MIC3490 only requires a 2.2µF output capacitor for stability.Features
- 2.3V to 36V wide input voltage range
- 18µA ultralow ground current
- 270mV at 100mA dropout voltage
- ±2.0% overtemperature output accuracy
- µCap stable with ceramic or Tantalum capacitors
- Excellent line and load regulation specifications
- 0.1µA (typ) shutdown current
- Reverse battery protection
- Reverse leakage protection
- Thermal shutdown and current-limit protection
- SOT23-5 package
- The MIC3490 is pin-to-pin compatible with LM3940
Applications
- Keep-alive supply in notebook and portable computers
- USB power supply
- Logic supply for high-voltage batteries
- Automotive electronics
- Battery-powered systems
- 3- to 4-cell Li-ion batter input range
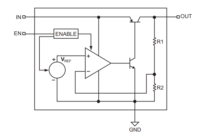
Functional Block Diagram
Publicado: 2019-04-01
| Actualizado: 2022-03-10
