Mikroe MIKROE-3410 6DOF IMU 4 Click

Mikroe MIKROE-3410 6DOF IMU 4 Click is an advanced 6-axis motion tracking Click board™. This Mikroe click is based on the TDK InvenSense ICM-20602 high-performance motion sensor equipped with a 3-axis gyroscope and a 3-axis accelerometer. The 6DOF IMU 4 click comes with six independent MEMS (one on each axis) sampled by a dedicated 16-bit ADC. This click features an external synchronization pin, output data filtering, selectable accel, and gyro range for increased precision and a FIFO buffer with 1kb memory. This click is suitable for developing different types of motion detection and MotionTracking™, like motion-based game controllers, 3D and gesture controllers, and IoT applications.

Features

  • 6-axis motion tracking click board
  • Onboard TDK Invensense ICM-20602 6-axis MotionTracking IC
  • Six independent MEMS (one on each axis) sampled by a dedicated 16-bit ADC
  • External synchronization pin
  • Output data filtering
  • Selectable accel and gyro range for increased precision
  • FIFO buffer with 1kb of memory
  • I2C and SPI interface
  • 3.3V input voltage
  • 42.9mm x 25.4mm dimension

6DOF IMU 4 Click Overview

Mikroe MIKROE-3410 6DOF IMU 4 Click

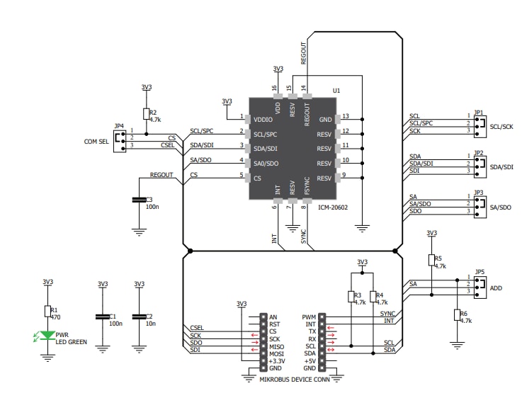
6DOF IMU 4 Click Schematic Diagram

Schematic - Mikroe MIKROE-3410 6DOF IMU 4 Click
Publicado: 2019-05-02 | Actualizado: 2023-09-28