Monolithic Power Systems (MPS) MP2172C Synchronous Step-Down Converters

Monolithic Power Systems (MPS) MP2172C Synchronous Step-Down Converters are monolithic, switch-mode converters with built-in internal power MOSFETs. These step-down converters achieve 2A of continuous output current from a 2.38V to 5.5V input voltage range with excellent load and line regulation. The MP2172C converters feature a 0.6V adjustable output, a 1.1MHz switching frequency, fixed-frequency PWM mode, and EN for power sequencing. These converters are ideal for high-performance DSPs, wireless power, portable and mobile devices, solid-state drives, low-voltage I/O system power, and multi-function printers.

The MP2172C converters include fault protections such as cycle-by-cycle current limiting, Over-Voltage Protection (OVP), Short-Circuit Protection (SCP) with hiccup mode, and Thermal Shutdown (TS). The Constant-On-Time (COT) control scheme provides a fast transient response and eases loop stabilization.

Features

  • Fixed-frequency PWM mode
  • 1.1MHz switching frequency
  • EN for power sequencing
  • 1% FB accuracy
  • Wide 2.38V to 5.5V operating input range
  • Output adjustable from 0.6V
  • Up to 2A output current
  • 75mΩ and 45mΩ internal power MOSFET switches
  • 100% duty on
  • Output discharge
  • VOUT Over-Voltage Protection (OVP)
  • Short-Circuit Protection (SCP) with hiccup mode
  • Available in a UTQFN (1.2mm x 1.6mm) package

Applications

  • Wireless/networking cards
  • Portable instruments
  • Battery-powered devices
  • Low-voltage I/O system power
  • Multi-function printers
  • Solid-state drives

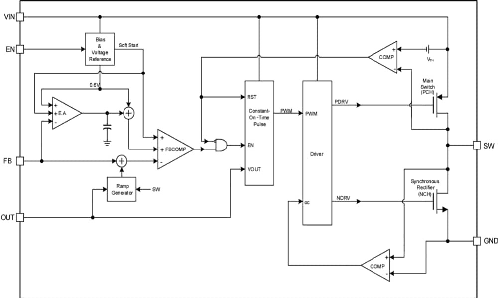
Functional Block Diagram

Block Diagram - Monolithic Power Systems (MPS) MP2172C Synchronous Step-Down Converters

Typical Application Diagram

Application Circuit Diagram - Monolithic Power Systems (MPS) MP2172C Synchronous Step-Down Converters
Performance Graph - Monolithic Power Systems (MPS) MP2172C Synchronous Step-Down Converters
Publicado: 2024-04-04 | Actualizado: 2024-05-07