Monolithic Power Systems (MPS) MPQ2178A Synchronous Step-Down Converters
Monolithic Power Systems (MPS) MPQ2178A Synchronous Step-Down Converters are monolithic, switch-mode converters with integrated internal power MOSFETs. These converters operate at 2.5V to 5.5V wide input range, 2A output current, 0.6V regulated output voltage, and -40°C to 150°C junction temperature range. The MPQ2178A converters feature cycle-by-cycle current limiting, output Over-Voltage Protection (OVP), Short-Circuit Protection (SCP) with hiccup mode, and thermal shutdown. These converters are used in applications such as automotive clusters, telematics, camera modules, key fobs, industrial supplies, battery-powered devices, and infotainment systems. The MPQ2178A converters require a minimal number of external components and are available in the QFN-8 (1.5mm x 2mm) package with AEC-Q100 grade 1 qualification.Features
- AEC-Q100 grade 1 qualified
- Improved battery life:
- 21μA sleep mode quiescent current (IQ)
- Advanced Asynchronous Modulation (AAM) mode for increased efficiency under light-load conditions
- High performance for improved thermals:
- 70mΩ and 40mΩ internal power MOSFETs
- Optimized for EMC/EMI:
- MeshConnectTM flip-chip package
- Optimized for board size and Bill Of Materials (BOM):
- Integrated internal power MOSFETs
- Integrated compensation network
- Available in a compact QFN-8 (1.5mm x 2mm) package
- Additional Features:
- Enable (EN) for power sequencing
- Power Good (PG)
- 100% duty cycle
- External Soft Start (SS) control
- Output discharge
- Cycle-by-cycle current limiting
- Output Over-Voltage Protection (OVP)
- Short-Circuit Protection (SCP) with hiccup mode
- Thermal shutdown
- Available in a wettable flank package
Specifications
- 2.5V to 5.5V wide input voltage (VIN) range
- Up to 2A output current (IOUT)
- 1% feedback accuracy
- -40°C to 150°C operating junction temperature (TJ) range
- 2.4MHz switching frequency (fSW)
Applications
- Automotive infotainment systems
- Camera modules
- Key fobs
- Automotive clusters
- Automotive telematics
- Industrial supplies
- Battery-powered devices
Application Diagram
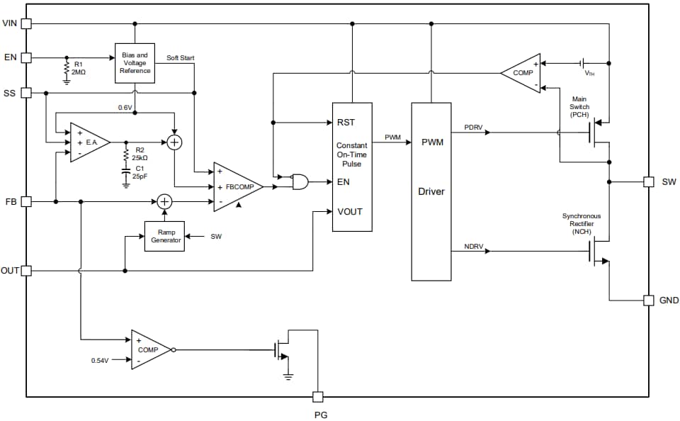
Block Diagram
Additional Resource
Publicado: 2022-03-22
| Actualizado: 2022-12-20
