Monolithic Power Systems (MPS) MPQ4418A Synchronous Step-Down Converter
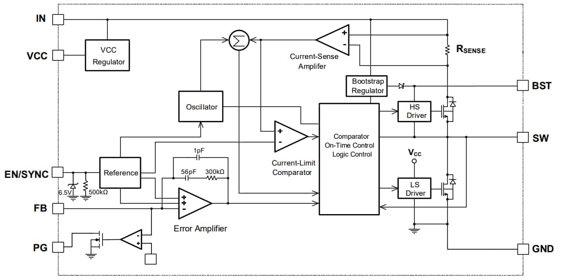
Monolithic Power Systems (MPS) MPQ4418A Synchronous Step-Down Converter achieves up to 0.6A of continuous output current across a wide input voltage range of 4V to 36V. This step-down converter offers high efficiency in synchronous mode across the entire IOUT range. The current control mode provides a fast transient response and improves loop stabilization. The MPQ4418A step-down converter offers 410kHz default switching frequency, 200kHz to 2.2MHz synchronized external clock, and 90mΩ internal low RDS(ON). Protection features include Over-Current Protection (OCP) with hiccup mode and thermal shutdown. Typical applications include automotive, industrial control systems, and distributed power systems.Features
- Wide 4V to 36V operating input voltage (VIN) range
- Configurable output voltage (VOUT) from 0.8V
- Internal Low-RDS(ON) 90mΩ high-side MOSFET (HS-FET) and 55mΩ low-side MOSFET (LS-FET)
- High-efficiency synchronous mode operation
- 410kHz default switching frequency (fSW)
- 200kHz to 2.2MHz synchronized external clock
- High duty cycle for automotive cold crank
- Forced Continuous Conduction Mode (FCCM)
- Internal Soft Start (SS)
- Power Good (PG)
- Over-Current Protection (OCP) with hiccup mode
- Thermal shutdown
- Available in a TSOT23-8 package
- Available in AEC-Q100 Grade 1
Applications
- Automotive
- Industrial control systems
- Distributed power systems
Block Diagram
Typical Application Circuit
Efficiency vs. Load Current
Publicado: 2023-03-14
| Actualizado: 2023-05-02
