Monolithic Power Systems (MPS) MPQ4430 Step-Down Switching Regulators

Monolithic Power Systems (MPS) MPQ4430 Step-Down Switching Regulators are frequency-programmable synchronous regulators with a frequency range of 350kHz to 2.5MHz. These modules feature integrated internal high-side and low-side power MOSFETs, and the wide 3.3V to 36V input range accommodates a variety of step-down applications in automotive input environments. The MPQ4430 series provides up to 3.5A of highly efficient output current with current mode control for fast loop response. MPS MPQ4430 Step-Down Switching Regulators include advanced asynchronous mode (AAM), which helps achieve high efficiency in light load conditions. Additional standard features include soft start (SS), external clock synchronization, enable (EN) control, and power-good (PG) indicator. These switching regulators are ideal for automotive and industrial power system applications.

Features

  • 3.3V to 36V operating input range
  • 3.5A continuous output current
  • 1μA low shutdown mode current
  • 10μA sleep mode quiescent current
  • 90mΩ high-side and 40mΩ low-side MOSFETs
  • 350kHz to 2.5MHz programmable switching frequency
  • 3.3V, 3.8V, and 5V fixed output options
  • Synchronize to external clock
  • Programmable SS time
  • 80ns minimum on time
  • Low dropout mode
  • Overcurrent protection (OCP) with valley-current detection and hiccup
  • QFN-16 (3mm x 4mm) package
  • AEC-Q100 grade 1

Applications

  • Automotive systems
  • Industrial power systems

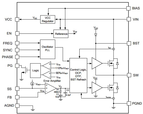
Block Diagram

Monolithic Power Systems (MPS) MPQ4430 Step-Down Switching Regulators
Publicado: 2017-10-03 | Actualizado: 2022-05-23