Monolithic Power Systems (MPS) MPQ4436B AEC-Q100 Synchronous Step-Down Converters

Monolithic Power Solutions (MPS) MPQ4436B AEC-Q100 Synchronous Step-Down Converters are configurable-frequency switching voltage regulators with integrated internal high-side and low-side power MOSFETs (HS-FET and LS-FET, respectively). MPQ4436B provides up to 6A of highly efficient output current (IOUT), with current mode control for fast loop response. The QFN-20 (4mm x 4mm) packaged MPQ4436B features a wide 3.3V to 45V input voltage (VIN) range that accommodates various step-down applications in automotive input environments. A 1.7μA shutdown mode quiescent current (IQ) allows the converters to be used in battery-powered applications.

By scaling down the switching frequency (fSW) under light-load conditions, high power conversion efficiency across a wide load range is achieved. The high efficiency reduces the switching/gate driver losses. An open-drain power good (PG) signal indicates if the output is within 95% to 105% of the nominal voltage. Frequency foldback aids in the prevention of inductor current runaway during start-up, and thermal shutdown provides reliable, fault-tolerant operation. The MPS MPQ4436B Synchronous Step-Down Converters provide high-duty cycle and low-dropout modes for automotive cold-crank conditions.

Features

  • Wide 3.3V to 45V operating input voltage (VIN) range
  • 6A continuous output current (IOUT)
  • 1.7μA low shutdown supply current
  • 18μA sleep mode quiescent current (IQ)
  • Internal 48mΩ high-side MOSFET (HSFET) and 20mΩ low-side MOSFET (LSFET)
  • 350kHz to 1000kHz configurable switching frequency (fSW) for VOUT < 5V car battery applications
  • Up to 2.2MHz configurable fSW for VOUT ≥5V car battery applications
  • Synchronizable to an external clock
  • Multi-phase capability
  • Out-of-phase synchronized clock output
  • Symmetric VIN for Low EMI
  • Power Good (PG) output
  • External Soft Start (SS)
  • 100ns minimum on time
  • Selectable Advanced Asynchronous Modulation (AAM) Mode or Forced Continuous Conduction Mode (FCCM)
  • Low-dropout mode
  • Hiccup Over-Current Protection (OCP)
  • Available package options
    • QFN-20 (4mm x 4mm)
    • Wettable flank
  • AEC-Q100 Grade 1 available

Applications

  • Automotive infotainment
  • Automotive clusters
  • Automotive telematics
  • Industrial power systems

Specifications

  • Recommended operating conditions
    • 3.3V to 45V supply (VIN) range
    • 0.815V to 0.95 x VIN output voltage (VOUT)
    • -40°C to +150°C operating junction temperature range
  • 5.4W maximum continuous power dissipation
  • 100mA minimum current limit
  • 18μA typical quiescent current, 26μA maximum
  • 1.7μA typical shutdown current, 3.5μA maximum
  • 799mV to 831mV feedback (FB) voltage range
  • 100ns (typical) minimum on time
  • 80ns (typical) minimum off time
  • 10A to 18.5A high-side current limit range
  • 8A to 12A low-side valley current limit range
  • 2A to 7A reverse current limit
  • 0.01μA typical switch leakage current, 1μA maximum
  • MOSFET on-resistances
    • 48mΩ typical high-side, 80mΩ maximum
    • 20mΩ typical low-side, 40mΩ maximum
  • 4µA to 8.5µA soft-start current range
  • +170°C typical thermal shutdown
  • +20°C typical thermal shutdown hysteresis
  • ESD ratings
    • ±2000V Human Body Model (HBM)
    • ±750V Charged Device Model (CDM)

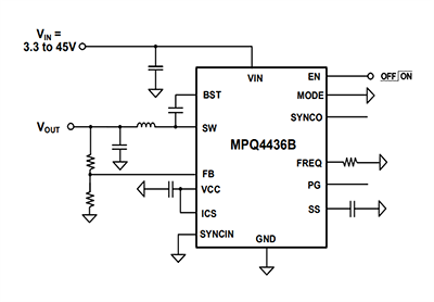
Typical Application

Application Circuit Diagram - Monolithic Power Systems (MPS) MPQ4436B AEC-Q100 Synchronous Step-Down Converters

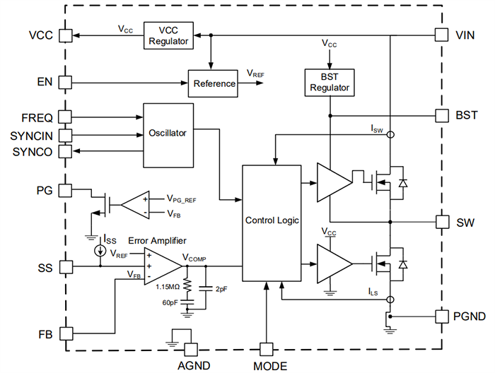
Block Diagram

Block Diagram - Monolithic Power Systems (MPS) MPQ4436B AEC-Q100 Synchronous Step-Down Converters
Publicado: 2023-01-20 | Actualizado: 2023-01-30