Monolithic Power Systems (MPS) MPQ5072 Load Switches

Monolithic Power Systems (MPS) MPQ5072 Load Switches are programmable load switches that provide 1A of load protection across a 0.5V to 5.5V voltage range. These load switches are integrated with 50mΩ low RDS(ON) FETs. The MPQ5072 load switches feature a programmable soft-start, adjustable start-up slew rate, push/pull Power Good (PG) indicator, output discharge functions, thermal shutdown, and Over-Current Protection (OCP). Typical applications include notebooks, tablets, portable devices, Solid-State Drives (SSDs), and handheld devices. The MPQ5072 load switches are AEC-Q100 qualified and are available in a space-saving QFN-12 package.

Features

  • 0.5V to 5.5V VIN range
  • <5μA shutdown current 
  • Integrated 50mΩ low RDS(ON) FETs
  • 1A load current
  • Push/Pull Power Good (PG) indicator
  • Guaranteed Industrial/Automotive temperature range limits
  • Adjustable start-up slew rate
  • Output discharge
  • <200ns Short-Circuit Protection (SCP)
  • Thermal shutdown protection
  • Available in a space-saving QFN-12 (2mm x 2mm) package
  • Available in AEC-Q100 grade 1

Applications

  • Notebooks
  • Tablets
  • Portable devices
  • Solid-State Drives (SSDs)
  • Handheld devices

Typical Application Circuit

Application Circuit Diagram - Monolithic Power Systems (MPS) MPQ5072 Load Switches

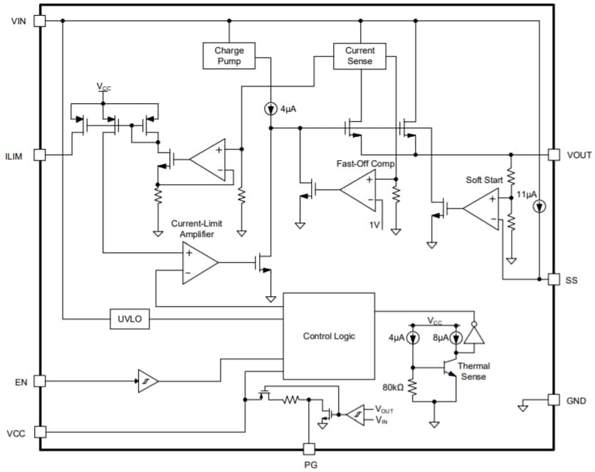
Block Diagram

Block Diagram - Monolithic Power Systems (MPS) MPQ5072 Load Switches
Publicado: 2022-01-12 | Actualizado: 2022-05-13