NXP Semiconductors PF1510 PMICs
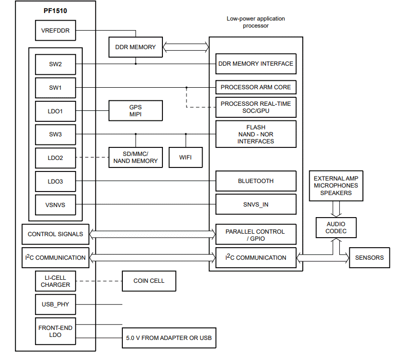
NXP Semiconductors PF1510 Power Management Integrated Circuits (PMICs) are designed for use with i.MX processors on low-power portable, smart wearable, and Internet of Things (IoT) applications. These NXP PMICs provide a full power solution to i.MX 7ULP, i.MX 6SL, 6UL, 6ULL, and 6SX processors. The PF1510 PMICs in combination with three high-efficiency buck converters, three linear regulators, DDR reference, and RTC supply provide power for a complete system. These PMICs feature buck converters, LDO regulators, and an I2C interface. Typical applications include home automation, e-readers, smart mobiles, IoT, and embedded monitoring systems.Features
- 4.1V to 6V input voltage VIN from 5V bus, USB, or AC adapter
- Linear front-end input LDO (1500mA input limit)
- Up to 6.5V input operating range
- VIN withstands OV to 22V transient and DC inputs
- Buck converters
- Internal digital soft start
- 1μA quiescent current in ULP mode with light load
- >90% peak efficiency
- Dynamic voltage scaling on SW1 and SW2
- Modes
- Forced PWM quasi-fixed frequency mode
- Adaptive variable-frequency mode
- Programmable output voltage, current limit, and soft start
- LDO regulators
- <1.5μA quiescent current in low-power mode
- Programmable output voltage
- Soft start and ramp
- Current limit protection
- USB_PHY low dropout linear regulator
- LDO2P7 always on regulator output
- LDO/switch supply
- 3V, 2mA RTC supply VSNVS
- Coin cell charger
- 0.5 to 0.9V, and 10mA DDR memory reference voltage, VREFDDR
- One-time programmable (OTP) memory for device configuration
- User programmable start-up sequence, timing, soft-start, and power-down sequence
- Programmable regulator output voltages
- I2C interface
- User programmable standby, sleep/low-power, and off (REGS_DISABLE) modes
- -40°C to +105°C ambient temperature range
Applications
- Low-power IoT
- Wireless game controllers
- Embedded monitoring systems
- Home automation
- POS
- E-readers
- Smart mobile/wearable devices
Functional Block Diagram
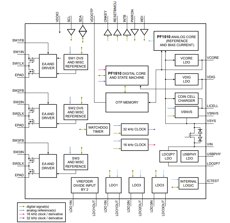
Internal Block Diagram
Application Circuit
Publicado: 2018-08-07
| Actualizado: 2022-09-15
