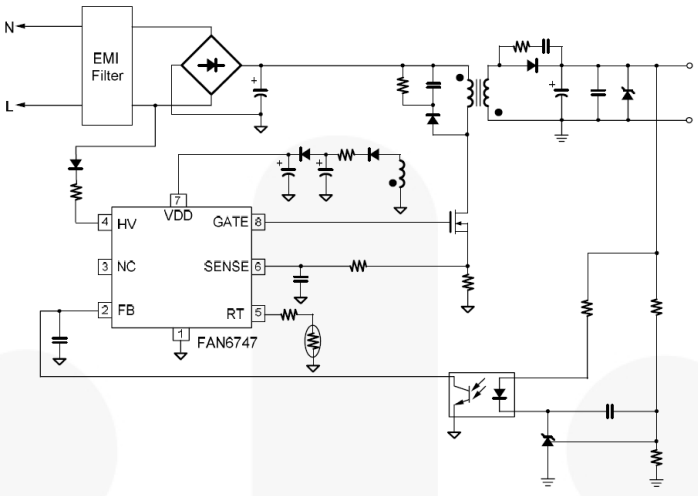
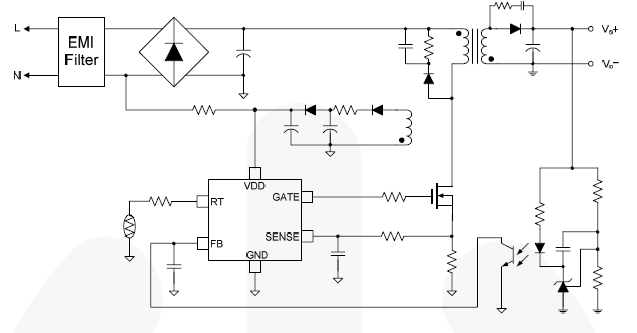
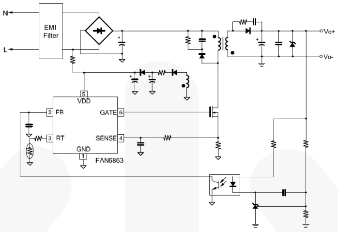
Fairchild's Highly Integrated Green-Mode PWM Controllers are a highly integrated PWM controller that provides several features to enhance the performance of flyback converters. These Highly Integrated Green-Mode PWM Controllers have a proprietary green-mode function that provides off-time modulation to continuously decrease the switching frequency under light-load conditions. Under zero-load conditions for these Fairchild's Highly Integrated Green-Mode PWM Controllers the power supply enters burst mode, which completely shuts off the PWM output. Applications include power adapters, open-frame SMPS and SMPS with surge-current output, such as for printers, scanners and motor drivers.
Features
Low Startup Current
Low Operating Current in Green Mode
Peak-Current-Mode Operation with Cycle-by-Cycle Current Limiting
PWM Frequency Continuously Decreasing with Burst Mode at Light Loads
VDD Over-Voltage Protection (OVP)
Constant Output Power Limit (Full AC Input Range)
Feedback Open-Loop Protection
Soft Start Time
Applications
General-purpose switch-mode power supplies and flyback power converters including:
Power Adapters
Open-Frame SMPS
SMPS with Surge-Current Output, such as for Printers, Scanners , and Motor Drivers