onsemi FAN2510xx Synchronous Buck Regulators with PMBUS
onsemi FAN2510xx Synchronous Buck Regulators with PMBUS support up to a 15A, 35A, or 40A load current with an input range from 4.5V to 18V. The FAN2510xx implements a fixed-frequency voltage-mode control architecture to provide a synchronized constant switching frequency while ensuring a fast transient response.The onsemi FAN2510xx Synchronous Buck Regulators allow programming of switching frequency and over-current protection to provide a flexible solution for various applications. The devices feature output over-voltage, under-voltage, over-current, and thermal shutdown protection to prevent damage to the device during fault conditions.
Features
- PMBUS 1.3.1 Compatible
- 4.5V to 18V VIN range
- Accurate voltage, current, and thermal telemetry reporting
- High efficiency over 96% peak
- 40A Continuous output current
- Internal linear bias regulator
- Precision reference of ±0.7% over temperature
- 0.5V to 5.5V Output voltage range
- 200kHz to 1.4MHz Adjustable frequency
- Programmable soft−start
- Low shutdown current
- Internal boot diode
- Thermal shutdown
- Pb−free, halogen-free/BFR free, and is RoHS compliant
Applications
- Point of Load
- ASIC, CPU Core and I/O supplies
Application Circuit
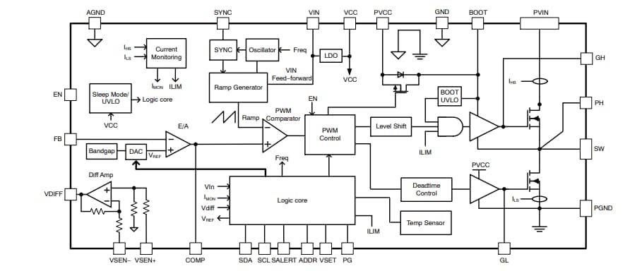
Block Diagram
Publicado: 2021-08-09
| Actualizado: 2023-08-04
