onsemi NCV59800 LDO Voltage Regulator

onsemi NCV59800 LDO Voltage Regulator is a low-dropout linear regulator that offers high PSRR and ultra-low output noise. The NCV59800 incorporates the BiCMOS process to achieve good electrical performance. This regulator is an ideal choice for noise-sensitive analog RF front-ends used for telecom equipment. The NCV59800 regulator features over-current and thermal shutdown protection and is available in a 3mm x 3mm DFN8 package. Typical applications include telecom infrastructures, automotive infotainment systems, and high-speed I/F (PLL/VCO).

Features

  • 2.2V to 5.5V operating input voltage range
  • 0.8V to 5V output voltage range (adjustable) 
  • 60µA typical quiescent current
  • 200mV typical at 1A and VOUT = 2.5V
  • ±2.5% VOUT accuracy across load/line/temperature
  • Stable with small 4.7μF ceramic capacitors
  • 15VRMs/V typical from 100Hz to 100kHz very low noise
  • Overcurrent and thermal shutdown protection
  • Available in 3mm x 3mm DFN8 package
  • Device temperature grade 1 with -40°C to +125°C ambient operating temperature range
  • AEC-Q100 qualified and PPAP-capable
  • Pb-free, Halogen-free/BFR-free, and RoHS-compliant

Applications

  • Telecom infrastructure
  • Automotive infotainment systems
  • High-speed I/F (PLL/VCO)

Typical Applications Circuit Diagram

Application Circuit Diagram - onsemi NCV59800 LDO Voltage Regulator

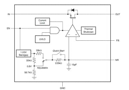
Internal Block Diagram

Block Diagram - onsemi NCV59800 LDO Voltage Regulator
Publicado: 2019-07-16 | Actualizado: 2024-02-06