onsemi NCV81599 4-Switch Buck Boost Controller

onsemi NCV81599 4-Switch Buck-Boost Controller delivers power to meet the USB-Power Delivery (PD) standards for Type C™ applications. This controller operates seamlessly when transitioning between buck-to-boost or boost-to-buck operations. The NCV81599 controller is capable of operating at 100% duty cycle. This controller drives four external NMOS switches that allow external selection of MOSFETs to optimize the trade-offs between size, cost, and performance. onsemi NCV81599 controller incorporates internal drivers that drive MOSFETs to meet the 100W requirement. Typical applications include automotive USB charging ports, wireless charging, consumer electronics, car chargers, docking stations, desktops, and hubs.

Features

  • 4.5V to 32V wide input voltage range
  • 150kHz to 1.2MHz dynamically programmed frequency
  • I2C interface
  • Real-time power-good indication
  • Controlled slew rate voltage transitioning
  • Feedback pin with internally programmed reference
  • Two independent current sensing inputs
  • Overtemperature protection
  • Adaptive non-overlap gate drivers
  • Over-voltage and over-current protection
  • 5mm x 5mm QFN32 package
  • Supports USBPD/QC2.0/QC3.0 profiles

Applications

  • Automotive USB charging ports
  • Wireless charging
  • Consumer electronics
  • Car chargers
  • Docking stations
  • Desktops
  • Hubs

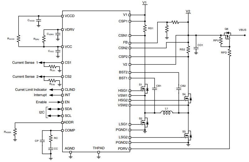
Typical Application Circuit

Application Circuit Diagram - onsemi NCV81599 4-Switch Buck Boost Controller
Publicado: 2020-09-04 | Actualizado: 2024-05-30