onsemi NCP12700 Current Mode Controllers
onsemi NCP12700 Current Mode Controllers are fixed frequency, peak current mode, and PWM controllers with all features necessary for implementing single-ended power converter topologies. These current mode converters feature a high voltage startup capable of operating over a wide input range and supplying at least 15mA current. The NCP12700 controllers contain a programmable oscillator capable of operating from 100kHz to 1MHz. This frequency integrates slope compensation to prevent subharmonic oscillations.The NCP12700 controllers offer adjustable soft-start, input voltage Undervoltage Lockout (UVLO) protection, and adjustable over-power protection circuit. Typical applications include transportation and railway power modules, single-ended power converters, telecommunications power converters, and industrial power converter modules.
Features
- Wide input range:
- 9V-120V (MSOP10 version)
- 90V-200V (WQFN10 version)
- Startup regulator circuit with 15mA capability
- Current mode control with integrated slope compensation
- Suitable for flyback or forward converters
- Single resistor programmable oscillator
- 1A source and 2.8A sink gate driver
- User-adjustable soft-start ramp
- Input voltage UVLO with hysteresis
- Shutdown threshold for external disable
- Skip cycle mode for low standby power
- This is a Pb-free device
- Fault protections:
- User adjustable over-power protection
- Overload Protection (OVP) with 30ms overload timer
- NTC-compatible fault interface for thermal protection
- Output OVP fault interface
- Fault auto-recovery mode with 1s auto-recovery period
Applications
- Single-ended power converters including CCM/DCM flyback and forward converters
- Telecommunications power converters
- Industrial power converter modules
- Transportation and railway power modules
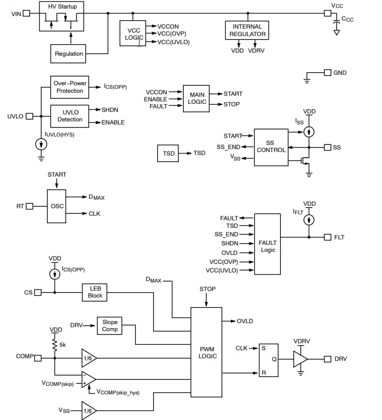
NCP12700 Controllers Block Diagram
View Results ( 3 ) Page
| N.º de artículo | Hoja de datos | Descripción | Topología | Corriente de suministro operativa | Voltaje de alimentación operativo |
|---|---|---|---|---|---|
| NCP12700BMTTXG | ![]() |
Controladores de conmutación CURRENT MODE PWM CONTROL | Flyback, Forward | 4 mA | 9 V to 20 V |
| NCP12700BDNR2G | ![]() |
Controladores de conmutación CURRENT MODE PWM CONTROLL | Flyback, Forward | 4 mA | 9 V to 20 V |
| NCP12700ADNR2G | ![]() |
Controladores de conmutación CURRENT MODE PWM CONTROLL | Flyback, Forward | 4 mA | 9 V to 20 V |
Publicado: 2018-07-09
| Actualizado: 2022-10-28

