Panasonic PGA26E19BA X-GaN Chopper Evaluation Board

Panasonic PGA26E19BA6 X-GaN Chopper Evaluation Board is designed using an X-GaN driver that measures the high-speed switching characteristics of X-GaN power transistors during turn-on and turn-off. This evaluation board operates with 400V input voltage, 12V supply voltage, and 5V external clock voltage. The PGA26E19BA  evaluation board comes with an on-resistance value of 190mΩ. Panasonic PGA26E19BA6 X-GaN Chopper Evaluation Board is ideal for X-GaN power FET characterization and flyback topology.

Features

  • 400VDC maximum input voltage
  • 190mΩ on-resistance value
  • Supports evaluation of switching characteristics using 2-pulse test applying inductive load for dv/dt and di/dt measurement
  • High-speed switching and high-frequency operation performance
  • 5V external clock voltage
  • 12V driver IC power supply

Kit Contents

  • PGA26E19BA 600V, 190mΩ X-GaN power transistor
  • AN34092B single-channel X-GaN gate driver IC

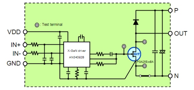
Block Diagram

Block Diagram - Panasonic PGA26E19BA X-GaN Chopper Evaluation Board
Publicado: 2018-09-05 | Actualizado: 2022-09-28