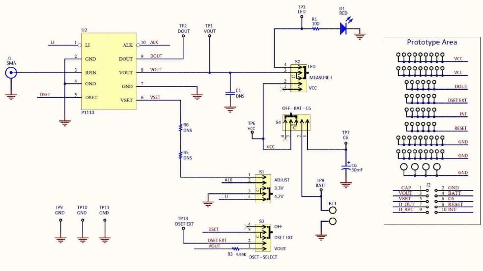
Powercast P1110-EVB-PS Evaluation Board
Powercast P1110-EVB-PS Evaluation Board is designed to evaluate the P1110 Powerharvester receiver. This board includes a 915MHz PCB dipole and patch antennas to test and develop with the P1110 receiver. Powercast P1110 receiver converts RF energy into DC power that can be stored in a battery or capacitor or used to power a circuit directly.Kit Contents
- Evaluation board for P1110 Powerharvester receiver
- 1MHz to 915MHz PCB dipole antenna
- 1MHz to 915MHz PCB patch antenna
P1110-EVB-PS Evaluation Board
Publicado: 2019-05-10
| Actualizado: 2023-11-14
